Ciao a tutti, volevo fare un arduino minimale su una breadboard, dopo aver programmato il processore e mi chiedevo se così è giusto lo schema:

Metterei un condensatore da 10uF tra + e - della batteria e uno da 0.1uF tra VCC e GND accanto al micro, ARef deve essere inoltre collegato anche se non si usa l'ADC.
Ti serve la resistenza da 1K tra il pin uno e i +5V sennò il micro non partirà mai ![]()
ratto93:
Ti serve la resistenza da 1K tra il pin uno e i +5V sennò il micro non partirà mai
Partire parte poi magari ogni tanto , quando vuole si rosetta ![]()
flz47655:
Metterei un condensatore da 10uF tra + e - della batteria e uno da 0.1uF tra VCC e GND accanto al micro, ARef deve essere inoltre collegato anche se non si usa l'ADC.
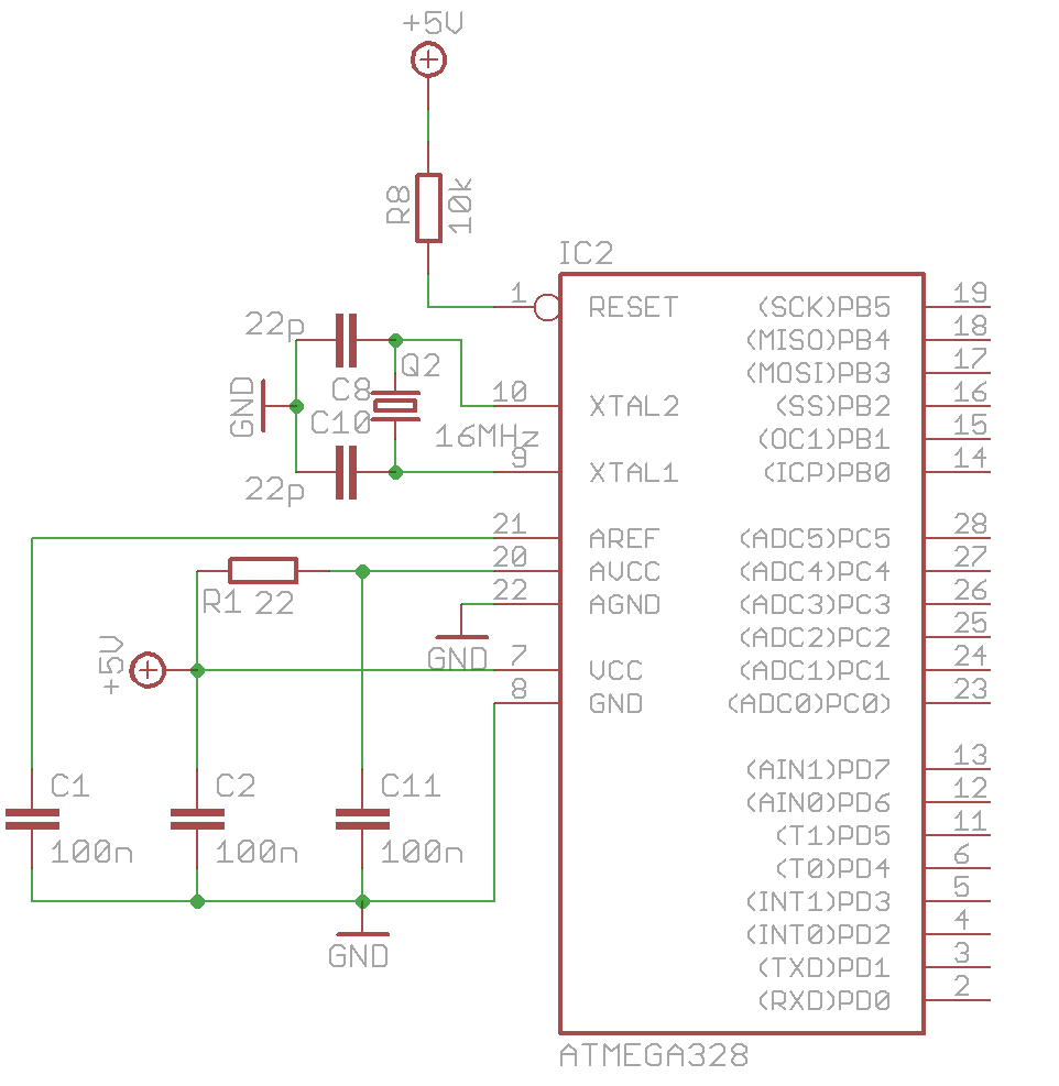
Casomai va collegato il pin 20 (AVCC) a Vcc ed il pin 22 (GND) a massa. ARef non è indispensabile collegarlo se non si usa l'ADC ma AVCC e GND sì.
leo72:
ARef non è indispensabile collegarlo se non si usa l'ADC ma AVCC e GND sì.
Sarebbe buona norma collegare Aref a GND tramite un condensatore da 100 nF sempre e comunque, ancora meglio portare Vdd a Avcc tramite una resistenza da 22 ohm e collegare Avcc a GND tramite un condensatore da 100 nf, questi accorgimenti migliorano notevolmente la stabilità e la precisione del ADC.
Spero non sia necessario rimarcare ulteriormente che tutti i condensatori di disaccoppiamento devono trovarsi a ridosso del case e devono essere collegati ai relativi pin nel modo più breve possibile.
Uno schema minimale: Tutorial
quindi l'atmega deve avere per forza 5v oppure andrebbero bene anche 6v?
6v vanno bene, maggiori info le ottieni dal datashett ufficiale dell'atmega che scarichi del sito del produttore, l'atmel
lesto:
6v vanno bene.
Direi proprio di no, la massima tensione operativa consigliata sono 5.5V, 6V è la massima tensione in assoluto ed è decisamente sconsigliabile lavorare a tale valore.
quindi teoricamente andrebbero bene anche solo 3v...( due stilo...) ?
smartgatto:
quindi teoricamente andrebbero bene anche solo 3v...( due stilo...) ?
Si, ma in questo caso devi ridurre la frequenza di lavoro al massimo a 12 MHz, sul data sheet, nella sezione caratteristiche elettriche, c'è una tabella che illustra il rapporto tra frequenza e tensione.
Puoi fare a meno del quarzo se abiliti l' oscillatore interno.
astrobeed:
leo72:
ARef non è indispensabile collegarlo se non si usa l'ADC ma AVCC e GND sì.Sarebbe buona norma collegare Aref a GND tramite un condensatore da 100 nF sempre e comunque, ancora meglio portare Vdd a Avcc tramite una resistenza da 22 ohm e collegare Avcc a GND tramite un condensatore da 100 nf, questi accorgimenti migliorano notevolmente la stabilità e la precisione del ADC.
Spero non sia necessario rimarcare ulteriormente che tutti i condensatori di disaccoppiamento devono trovarsi a ridosso del case e devono essere collegati ai relativi pin nel modo più breve possibile.
Ciao, scusa Astrobeed stavo provando a fare uno schema da postare qui seguendo le tue indicazioni ma entro in confusione sulla parte dell'avcc.
Allora nello schema io collego:
pin 1 [Reset] ad una resistenza da 10K e quindi a Vcc (+5v)
pin 7 [Vcc] condensatore da 100nF da qui a Vcc (+5v)
pin 8 [GND] a GND
pin 9 e 10 al quarzo da 16Mhz , poi vado a due condensatori da 22pF e da qui a GND
pin 20 [AVCC] a un condensatore da 100nF da qui a Vcc (+5v)
pin 22 [AGND] a GND
detto questo non capisco perchè indichi di portare Vdd a AVcc con una resistenza e da qui a GND con un condensatore su AVcc non deve esserci l'alimentazione e non la massa? Scusa la domanda magari banale ma non riesco a capire come tradurre le indicazioni in schema
Tè, questo è uno dei migliori che ci siano ![]()
http://itp.nyu.edu/physcomp/Tutorials/ArduinoBreadboard
It's pirla-proof ![]()
Questo è lo schema minimale per far funzionare Arduino senza disaccoppiamento per Avcc, utile ma non indispensabile, dipende da quanta precisione e stabilità sono richieste per le misure con l'ADC.
BrainBooster:
Tè, questo è uno dei migliori che ci siano
http://itp.nyu.edu/physcomp/Tutorials/ArduinoBreadboard
It's pirla-proof
Ciao, questo tutorial copia quello presente sul sito Arduino ma non ci sono riferimenti di collegamento con la resistenza indicata da Astrobeed a Avcc ecc. il dubbio sui collegamenti indicati mi rimane...
Versione con disaccoppiamento di Avcc, poi ci sarebbe da fare un discorso per la separazione tra GND e AGND, ma ve lo risparmio ![]()
Se vuoi fare tutto per benino, usa lo schema postato da astrobeed (che è meglio dell'originale
)
ma anche seguendo il tutorial che ti ho linkato avrai una cosa funzionante.
Scusate l'igno, ma a cosa servono i collegamenti 20-21-22?
Grazie!

