Extrem sparsamer Betrieb eines ESP32 mit Li-Po Batterie

Hallo zusammen,

ich bin Softwareentwickler der auf dem Gebiet der Elektrotechnik noch sehr unerfahren ist. Um so mehr ich im Internet recherchiere, um so mehr Fragen kommen für mich auf.

Projektziel: Einen ESP32 mit einer Li-Po Batterie so sparsam wie möglich zu betreiben. Das System soll über einen Latch-Curcuit gestartet werden und sich danach vollständig wieder abschalten. Dadurch sollte die Regulierung nicht so viel Strom kosten. Die Li-Po Batterie habe ich wegen der flachen Bauweise gewählt.

Nach meinem Wissensstand arbeitet der ESP32 mit 3,3V (3,0-3,6). Da eine Li-Po Batterie 3,6V (3,2-4,2) ausgibt, muss reguliert werden.

Frage 1: Regulierung
Warum findet man im Internet so viele Beispiele für Step-up Booster auf 5V? Der ESP32 reguliert intern doch wieder auf 3,3V herunter. Effizienter? Sinnvoll, wenn das restliche System mit 5V arbeitet?

Ich habe viel darüber gelesen, dass der ESP bei der Wifi Nutzung schnelle Peeks von 240mA fordert und manche LDOs nicht so schnell reagieren können bzw. den Strom (Current) nicht liefern können. Läuft ein ESP mit Booster auf 5V stabiler?

Frage 2: LDOs
Welche LDOs könnt ihr empfehlen? Welche Unterschiede gibt es? Folgende Empfehlungen habe ich bei meiner Recherche gefunden:

  • LF 33 CV
  • AP2112
  • SPX1117M3-L/TR
  • SPX1117M3-L-3-3/TR
  • RT9193-15GB
  • MCP1700
  • Pololu 3.3V, 500mA Step-Down Voltage Regulator D24V5F3

Oft habe ich auch gelesen, dass es sich um einen günstigen LDO handelt, es aber bessere gibt. Leider ohne Beispiele von den besagten besseren. Kennt jemand "bessere" und was machen diese "besser"?

Frage 3: Effizientere Variante
Ist eine effizientere Variante mit einer anderer Batterie, mit der Anforderung für eine flache Bauweise, möglich?

Viele Grüße
Daniel

Willst Du ein ESP32 Board selber bauen oder ein „fertiges“ verwenden?
Auch wenn Du hier LDOs aufzählst ist das nicht so ganz klar…

Hallo,
willkommen im Forum
An welche Laufzeiten mit dem Aku hast Du denn so gedacht ?

die Eingangsspannung von Stepdown Reglern muss lastabhängig mindestens 0,2-0,5V grösser sein als die Ausgangsspannung . Damit wird das bei 3,6V Nennspannung des Akus zwar noch gehen. Zudem gibt es viele Stepdown Regler 3,3V Ausgang die verlangen mindestens 4V am Eingang

Wenn Du das sparsam bauen willst dann wirst Du den ESP selbst zusammen bauen müssen. die fertigen Entwickler Boards haben in der Regel eine USB Schnittstelle mit drauf die auch immer etwas Strom benötigt. Ob Du das System dann ganz über extern abschalten willst musst Du mal überlegen, es gibt den Deep Sleep modus. Angeschlossene Verbraucher kannst Du dann mit einem Mosfet stromlos machen.
Ob jetzt ein ESP32 ideal für sowas ist weiß ich nicht. Für ESP8266 findet man ja so einiges im Netz. Ich habe einen ESP8266 D1 im Einsatz mit Akku und Solarzelle. Die Schaltung nimmt im deep Sleep 0,4mA auf der 5V Seite auf Das ist noch recht viel , für meine Anwendung reicht es aber völlig aus. alle 30 Minuten ist das Ding für 5-7s aktiv und benötigt im Mittel etwa 80-100mA während der Zeit. Man kann das ja über über den Mittelwert rechnen.

(i1xt1+i2xt2)/t1+t2
(1793sx0,4mA + 7s x 80mA) / 1800s =0,71mA

Zum Aku wenn Du etwas mehr Platz hast ging auch noch ein LIPO 18650

Nachtrag
Berechnung korrigiert da war was völlig falsch :melting_face:

Aktuell habe ich ein DevBoard von AZ-Delivery mit ESP32-WROOM-32, könnte mir aber sehr gut vorstellen für die Zukunft ein eigenes Board zu entwickeln.

Jetzt habe ich (denke ich) ein besseres Bild davon, was Dropout-Spannung bedeutet. Ich vermute mal, dass das der Grund dafür ist, warum viele vorerst auf die 5V gehen oder?

An eine explizite Laufzeit habe ich nicht gedacht, aber ich würde gerne so viel Zeit wie möglich aus dem Akku holen.

Für dieses Projekt habe ich geplant, einen Push-Button zu nutzen, um das System einzuschalten. Danach soll der ESP einen bestimmten Code ausführen und sich danach wieder abschalten. Wäre natürlich auch mit dem Deep Sleep Modus möglich. Da ich den ESP in der Zwischenzeit aber überhaupt nicht brauche, schätze ich, dass das vollständige Ausschalten effizienter sein wird.

Ich beschäftige mich aktuell zusätzlich noch mit KiCad. Sobald ich es geschafft habe, meine geplante Schaltung zu erstellen, poste ich sie gerne noch hier.

Viele Grüße
Daniel

Meinst Du 0.4mA oder 0.04mA? Der Unterschied sind bei einem 18650 LiIon ca. 100% mehr Laufzeit.

Gruß André

Hallo,

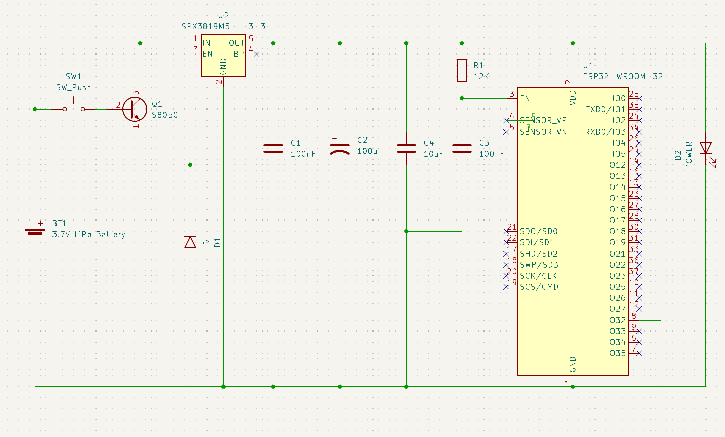
meine erste erstellte Schaltung. Viel kopiert aus anderen Schaltungen aus dem Internet. So ungefähr habe ich es mir vorgestellt. Bei der Diode D1 bin ich mir noch unsicher. Wird hier überhaupt eine Diode gebraucht? Ziel ist es, dass über den Push-Button SW1 -> U2 über EN enabled wird. Dadurch bekommt der ESP Strom und soll sofort (bevor der Button losgelassen wird) ein High auf Pin 8 ausgeben, wodurch U2 weiterhin enabled ist, bis man vom Code ein Low auf Pin 8 gibt.

Bitte nehmt die Schaltung nicht als Referenz um sie nachzubauen ohne sie zu hinterfragen. Ich bin noch sehr unerfahren in der Elektrotechnik. Bspw. wofür werden die ganzen Kondensatoren C1, C2, C3 und C4 benötigt?

Vielen Dank für eure Hilfe!

Grüße
Daniel

Den Transistor Q1 kannst du dir sparen. Da reicht eine Diode. Und D1 darf bleiben.
Ja die Kondensatoren werden gebraucht, auch ein Widerstand an der Led D2.

Vielleicht hilft beim Entwickeln ja sowas:

So schnell startet der ESP nicht, je nach Code kann schon länger als Sekunde sein, ich wurde die Power Diode mit einem Widerstand über einen Pin schalten, sofort in void loop () dann hats der ESP sein Start fertig, und signalisiert das.

Hallo
Danke für den Hinweis da hab was falsches angegeben

0,4mA x5V x 1800s= 3600mWS

da sieht das schon anders aus

Hallo,
nachdem ich meinen Unsinn korrigiert habe , das kann man am besten über die Energie rechnen.

Grob
mittlerer Strom wie oben angegeben
I mittel x Anschluss-Spannung x 24 Stunden = Energie die an einem Tag benötigt wird
0,71mA x5V x24 h = 84mWh

Aku Laufzeit
Kapazität x Akkuspannung x Wirkungsgrad Spannungswandler
Beispiel
2500 mAh x3,7V =9250mWh x0,8 = 7400mWh

Laufzeit = Nutzbare Energie / System Energie
Laufzeit = 7400 mWh/ 84mWh = 87 Tage

Ich habe dazu mal eine Excell Tabelle erstellt

Berechnung der Aku Laufzeit
System Daten
Zykluszeit gesamt 1800 s
davon aktiv Zeit 7 s
sleep Zeit 1793 s
Mittlerer aktiv Strom 80 mA
sleep Modus 0,4 mA
mittler Strom eins Zyklus 0,710 mA
System Spannung 5 V
System Leistung 3,55 mW
Energieverbrauch/Tag (Arbeit) 85,15 mWh
Batterie-Daten
Batterie Kapazität 2500 mAh
Batterie Spannung 3,7 V
Energie Aku 9250 mWh
Wirkungsgrad Stromversorgung 80 %
nutzbare Energie (Arbeit) 7400,00 mWh
Batterie Laufzeit ohne Ladung 86,91 Tage

bei einem Depp sleep Strom von 0,04mA kommt bei dem Beispiel eine Laufzeit von 175 Tagen raus. Dabei handet es sich um theoretische Werte.

Vielen Dank HotSystems, ich habe meine Schaltung überarbeitet. Den Widerstand habe ich glatt vergessen.

Kannst du mir sagen, welche Diode ich für D1 und D3 nehmen könnte / sollte? Gerne konkret ein Modell.

Kai-R dank dir für die Links - beide Seiten habe ich noch nicht gesehen.

fony der reine Start vom ESP? Sprich in der setup() Methode direkt in der ersten Zeile auf High setzen, kann bis zu einer Sekunde / Sekunden dauern? Im Internet habe ich Werte von ca. 50-900ms gefunden. Je nach Größe des Images und ob Logs ein- oder ausgeschaltet sind. Ist aber dennoch ein sehr guter Hinweis. Ich habe dafür noch eine 2. LED (D4) eingebaut. Jetzt kann man sehen, wann der ESP Strom bekommt und über D4 kann man anzeigen, ob der ESP am Arbeiten ist. Dank dir!

Zusätzlich müsste ich die Zeit bis der ESP gestartet ist über einen Kondensator ausgleichen können oder? Weiß jemand welchen, wo und wie ich den einsetzen müsste?

Rentner Wow! Vielen Dank für die detaillierte Erklärung mit Beispiel. Ich werde anhand dessen mal meine Werte sammeln und eine Schätzung aufstellen. Am Ende wird es aber vermutlich darauf hinauslaufen, das System in echt zu testen. Ist aber ein sehr guter Punkt für mich, meine Einschätzung mit der Realität am Ende zu vergleichen.

Grüße
Daniel

Ich kenne den Regler U2 nicht, aber im Datenblatt sollte erkennbar sein, mit welcher Spannung der Regler aktiv geschaltet wird, oder eben gesperrt wird.
Da könnte eine 1N4148 reichen oder es muss eine Schottkydiode.

Evtl. wird ja auch noch ein Widerstand gegen GND benötigt.

Als es noch keine keramischen Kondensatoren mit C4 = 10 uF gab, ging es auch ohne.
Einem großen Elko zusätzlich einen keramischen parallel zu schalten, ist wegen unterschiedlichem Verhalten bei höheren Frequenzen sinnvoll.

Die "Power-LED" und D4 (die ist vermutlich falsch gezeichnet) könnte dieselbe sein.
Den Start-Taster so lange zu drücken bis diese reagiert, wird man sich schnell angewöhnen.
Alternativ kannst du einen Haltekondensator zwischen EN des Spannungsreglers und GND setzen. Da EN wohl recht hochohmig ist, sollte der über einen parallel Widerstand entladen werden.

Welche Dioden du für D1 / D3 nimmst, ist völlig wurscht. Ich hab noch 75 von 100 1N4007 hier rumliegen, 1N4148 kosten (in China) 1ct / Stück.

Statt einem Low-Drop Linearregler wäre auch ein "Step Up Down" oder richtig "Buck Boost Konverter" eine Möglichkeit.
Ein S9V11F3S5CMA von Pololu wäre z.B. möglich. Der macht am Eingang 2-16V mit und macht daraus 3,3V bei maximal 1,5A Ausgangsstrom. Er hat auch einen Enable Eingang der die Stromaufnahme dann auf rund 7µA pro Volt Eingangsspannung reduziert (bei 3,7V rund 26µA). Außerdem noch eine einstellbare Unterspannungsschwelle mit der dann die Batterie vor Tiefentladung geschützt wird.

Mit dem S9V11F3S5CMA habe ich allerdings noch keine Erfahrung gesammelt. In meinen eigenen Platinen habe ich bisher mit dem TPS63070 von TI gearbeitet und viel geflucht beim Bestücken...

Gruß, Jürgen

This topic was automatically closed 180 days after the last reply. New replies are no longer allowed.