GPIO9 pin at deep sleep

Hi,

I am working on ESP32-C3-13 Kit MCU based circuit. In order to save power consumption, I am using ESP32 in deep-sleep mode when it is idle. On the circuit, a LED attached to GPIO9. Set pinMode to OUTPUT and set value to LOW in sketch. When I connect MCU to USB port everything is looking normal and I read 0.05v (as far as I know it is normal but not sure) during deep-sleep and LED is NOT ON.

Things getting weird when disconnect USB and I connect circuit to 3.7v LiPo battery. When I power up circuit from battery, I am reading ~2.5 V on GPIO9 during deep-sleep. So, LED stays half bright. But I expect that reading 0v on GPIO9.

Is it normal for ESP32-C3-13 in deep-sleep mode?

Thank you for your helps.

Orkun Gedik

That sounds like a back feed of some type and would definitely be using energy when dimly lit. Posting an annotated schematic showing exactly how you have wired it showing all connections, power, ground and power sources could save a lot of questions and time for all of us.

1 Like

Hi gilshutz,

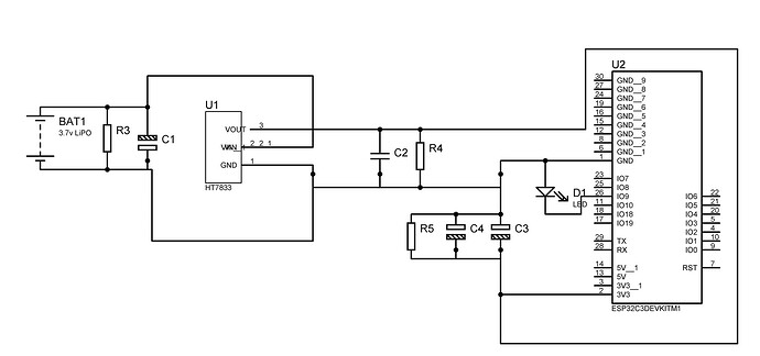
Please find schema attached into the message and find the components addressed over the schema;

R3, R4, R5: 1K resistor
C1: 10uF capacitor
C2: 10uF capacitor
C3: 4.7uF capacitor
C4: 2200 uF capacitor
U1: HT7833

Best regards,

Orkun Gedik

1 Like

Your LED is reversed it will not light unless the power supply gets reversed.

1 Like

Oh! it is only a drawing error. I updated circuit schema.

1 Like

Where is the current limiting resistor for the LED?

1 Like

Good point :slight_smile: I will attach a resistor on LED and reply my analysis result here.

Thank you

Orkun Gedik

This topic was automatically closed 180 days after the last reply. New replies are no longer allowed.