Simple question

Hello.

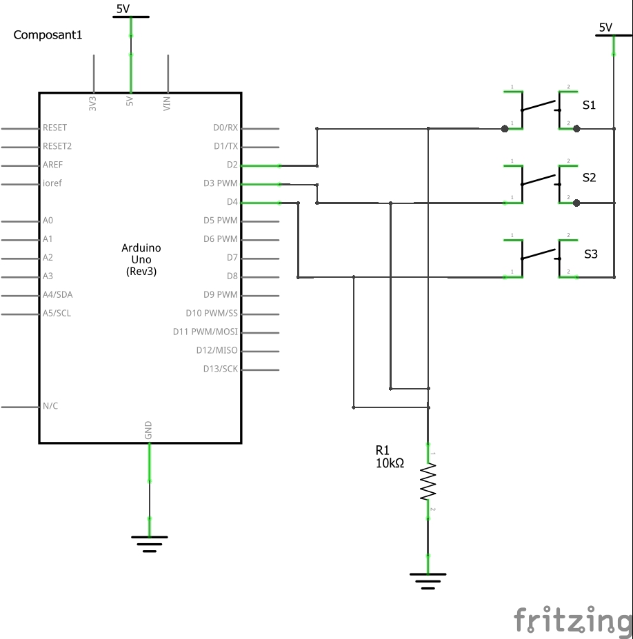
Is SCHEMATIC1 the same as SCHEMATIC2.

Is there another way to wire several buttons.

No.
1st - each input is independent with its own switch
2st - all inputs are driven together by any switch

Another way for 3 buttons? Do you want to save resistors or inputs?

Is there another method to make each button independent?

Analog buttons.
If we knew what you want to do we could provide better help.

I was just wondering what was the differences between the two schematics.

Now I know the better schematic to use to make work three buttons independently.

Excuse me for my English, if i made misspellings.

If you want to save on resistors, connect the switches to ground and use the internal pullups.