Weather station sensors

Hi
I want to make arduino weather station. I will use Arduino Mega 2560 and i know for this sensors:

  • DHT11 Humidity and temperature sensor
  • BMP185 Barometer sensor
  • Rain Drop sensor module
  • Soil Humidity sensor module

I will first display all values on lcd display, later i'm planning send data via ethernet(or wireless, i don't know what is better) on website and save all data in database, make website with charts so that users can see history of weather,...

Can you suggest me any other sensor and other components that i can use for making this weather station?

How about an automatic rain gauge? That sounds like useful data to collect.

anemometer and wind direction sensor would be cool too.

1 Like

I'd say you will need an ESP8266 board, too for WiFi communications.

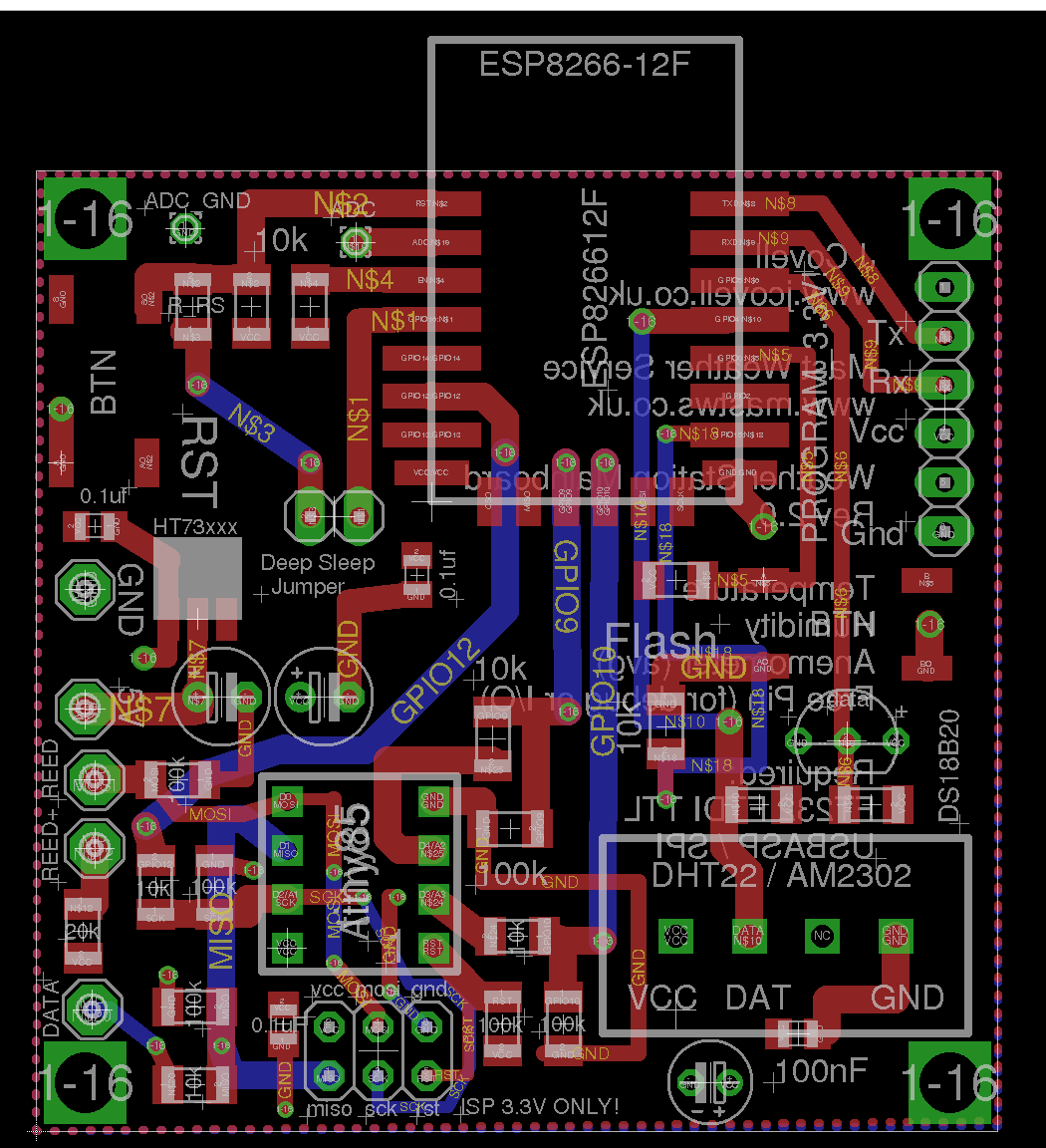
I currently have my second version board on order from the PCB house...

DHT22
DS1820B

Also has an ATTiny85 that has a pin broken out for future use (rain tip/bucket sensor)
with an Interupt pin for an anemometer.

The ESP8266 sleeps for an hour.
When it takes up, it takes the DHT22 readings and the DS1820B reading
It then pokes the ATTiny85 to supply the interrupt count.

All uploads to a mysql server.

My site

How about posting a schematic instead, would be way more useful for review & discussion.

I'd focus more on doing the project in stages...You seem to want a lot all at once.

Get the breadboard out and just start getting things working together...