I have a problem with MAX30102 PPG sensor

Hi everyone;
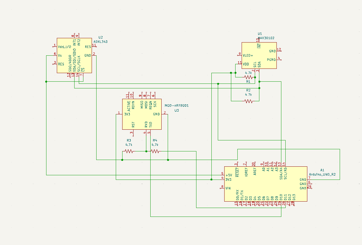
I have a project, i need to detect sleep apnea episodes with oxygen saturation, heart rate and chest movements. I'm using MAX30102 PPG sensor and ADXL345 accelerameter. I connected them like the schematic below:

Right now with the code i can initialize both sensors and bluetooth module. However, appearently I cannot get the correct data from PPG sensor. Below there is my code and output:

#include <Wire.h>
#include <MAX30105.h>
#include <Adafruit_Sensor.h>
#include <Adafruit_ADXL345_U.h>
#include <SoftwareSerial.h>
#include "spo2_algorithm.h"

SoftwareSerial BTSerial(10, 11); // RX, TX for Bluetooth module
MAX30105 particleSensor;
Adafruit_ADXL345_Unified accel = Adafruit_ADXL345_Unified(12345); // Change the address if needed

unsigned long previousMillis = 0;
const long interval = 1000;  // Sampling interval in milliseconds (adjust as needed)

void setup() {
  Serial.begin(115200);
  BTSerial.begin(9600);

  byte ledBrightness = 60; //Options: 0=Off to 255=50mA
  byte sampleAverage = 4; //Options: 1, 2, 4, 8, 16, 32
  byte ledMode = 2; //Options: 1 = Red only, 2 = Red + IR, 3 = Red + IR + Green
  byte sampleRate = 100; //Options: 50, 100, 200, 400, 800, 1000, 1600, 3200
  int pulseWidth = 411; //Options: 69, 118, 215, 411
  int adcRange = 4096; //Options: 2048, 4096, 8192, 16384

  
  // Initialize MAX30105 sensor
  if (!particleSensor.begin(Wire, I2C_SPEED_FAST)) {
    Serial.println("MAX30105 not found. Please check wiring/power.");
    while (1);
  }
  particleSensor.setup(ledBrightness, sampleAverage, ledMode, sampleRate, pulseWidth, adcRange); //Configure sensor with these settings

  // Initialize ADXL345 accelerometer
  if(!accel.begin()) {
    Serial.println("Could not find a valid ADXL345 sensor, check wiring!");
    while (1);
  }
  
  accel.setRange(ADXL345_RANGE_16_G); // Set the range to 16G
  
  delay(500); // Give sensors some time to stabilize
}

void loop() {
  unsigned long currentMillis = millis();
  if (currentMillis - previousMillis >= interval) {
    previousMillis = currentMillis;

    // Read IR (infrared) and Red LED values from MAX30105
    int32_t irValue = particleSensor.getIR();
    int32_t redValue = particleSensor.getRed();
    float spo2;
    float heartRate;
    float ratio = (float)redValue / (float)irValue;
    if (redValue <5000){
      spo2 = 0.00;
      heartRate = 0;
    }else{
      spo2 = 100 - (17 * ratio/100);
      heartRate = irValue / 2000.0;
    }
    // Read y-axis acceleration from ADXL345
    sensors_event_t event; 
    accel.getEvent(&event);
    float accelerationZ = event.acceleration.z;

    // Print the values to the Serial Monitor
    Serial.print("IR Value: ");
    Serial.print(irValue);
    Serial.print("\t");

    Serial.print("Red Value: ");
    Serial.print(redValue);
    Serial.print("\t");

    Serial.print("SpO2: ");
    Serial.print(spo2);
    Serial.print(" %\t");

    Serial.print("Heart Rate: ");
    Serial.print(heartRate);
    Serial.print(" bpm\t");

    Serial.print("Acceleration Z: ");
    Serial.print(accelerationZ);
    Serial.println(" m/s^2");

    // Send the values over Bluetooth
    BTSerial.print("IR:");
    BTSerial.print(irValue);
    BTSerial.print(",Red:");
    BTSerial.print(redValue);
    BTSerial.print(",SpO2:");
    BTSerial.print(spo2);
    BTSerial.print(",HR:");
    BTSerial.print(heartRate);
    BTSerial.print(",AccZ:");
    BTSerial.println(accelerationZ);
  }
}

Main problem with the output is both heart rate and spo2 values are seems to be unrealistic and mostly static. I can't actually see the changes in spo2 and heart rate.

Note: Accelerameter seems to be working perfectly.

Edit 1:

This is with the example code from library. Is it possible the sensor is broken or a wiring problem.

Connecting 5 volt UNO output pins to 3.3 volt inputs is bad design, might damage 3.3 volt circuits.

MAX30102 is on 3.3 V
only 5 V goes into ADXL345

Does your max30102 module require 5V or 3.3V. Some only work with 5V even though they say 3.3V to 5V

Are you moving? I believe that the spec for the MAX30102 states that it only provides a usable SpO2 measurement if the person attached is not moving. I don't recall if it outputs zero in that case, or gives an error.

Every soruce i find says 3.3 V for this model. Also i can see the red light is on and i get different red and IR values when i put my finger on it.

Im not moving at all just sitting on my desk checking results.

You miss the point. It's all about the logic voltage level of signals. The I2C signals, SCL resp. SDA from the UNO goes to the 3.3 volt devices!

how can I fix this if this causes the problem.

Does this would work. This was the old schematic.

No that is worse.
Do you have a datasheet for the MAX30102 board you are using or a link to the product webpage?

See the MAX30102 datasheet, (here)

The two key tables for this particular question are pasted below. Notice that the Absolute Maximum for VDD is 2.2V

(If you have a different datasheet for the part you are working with, please post it.)

Solution: Get a 1.8V LD0 regulator for VDD. You might also need a new MAX30102.

There is a circuit below for a 1.8V supply that can run from your 3.3V supply (anything from about 3V up to 7V).

image

This topic was automatically closed 180 days after the last reply. New replies are no longer allowed.