Indicateur lumineux pour moto.

Si c'est une bobine, il faudrait une diode de roue libre pour pas que l’énergie se dissipe dans le pauvre atmega :smiley:

Sinon pour protéger d'une surtension, une diode zener ?

D.

Yep!

J'ai bien pensé à cette solution de la diode. Mais tu l'as mets dans quel sens alors ??? La tension vient de la bobine !!!

Je lisserais plutôt le signal avec une petite résistance en série et un condo entre les deux bornes.

Y'a-t'il un électronicien dans la salle ???

@+

Zoroastre.

Attention une diode Zener c'est pas une diode standard !

C'est une diode qui monté à l'envers d'une diode standard deviens passante si la tension à ses bornes deviens trop élevé (ce qui peut être utile pour protéger un analog IN et si la tension a la pin dépasse les 5v).
Ceci dit, les diodes Zener ont aussi un inconvénient si mes souvenirs sont bons, c'est qu'elle ne réagissent pas précisément à la tension indiquée.

Dans le cas d'une diode de roue libre normale, en fait il faut la mettre en parallèle de la bobine dans le sens "bloquante" pour ne pas court-circuiter la tension de la bobine en usage normal mais laisser l’énergie circuler "a contre courant" quand la bobine se déleste.

D.

[Edit]
Le capteur est relié à quoi d'autre ?

Sinon pour le coup du lissage, j'avais trouvé un calculateur de filtre en ligne mais ce que tu cherche en fait je pense que c'est un passe bas.
[/Edit]

Bonsoir à tous,

Merci de vous intéresser à mon projet.

Toutes les mesures que j'ai réalisé ont été faites par un multimètre.
Il faut savoir que le capteur d'allumage crée son propre courant, il n'est pas alimenté par une source de courant. En tout cas c'est ce que je pense. Je ne pense pas qu'il puisse délivrer du 12 V ou même du 6V, la bobine est très petite. (Ma moto fonctionne en 12 V).
Le rôle du capteur d'allumage est tout simplement de renseigner le CDI (boitier d'allumage électronique qui gère le moment où il faut envoyer du courant à la bougie pour provoquer une étincelle) quand est-ce qu'il doit envoyer du courant (en 12 V transformé ensuite en 30 000 V par la bobine haute tension) à la bougie.
Je ne sais pas si le capteur envoie un courant alternatif ou autre. Comment pourrai-je le savoir ? Avec un oscilloscope ?

Merci pour vos réponses.
@+

Veuillez ignorer l'image appelée numérisation0001.jpg. Je me suis trompé.
Merci

Alors je dirais diode Zener pour être sur que la tension générée ne dépasse pas les 5v admissible (juste au "cas z'ou" :slight_smile: ).

Avec un filtre passe bas. Par contre je ne sais pas ce que ça donne avec ce type de générateur qui génère une "charge" plutôt qu'une tension ?.

D.

Yep!

Alors là je ne comprends pas grand chose au fonctionnement du capteur.

C'est un peu le coup de la règle sur les cheveux, sauf qu'il n'y a pas contact !!!

A chaque rotation, le capteur génere une impulsion électrique proportionnelle à la vitesse de rotation.
C'est donc un signal carré qui est rendu par le capteur.

Ce qui m'embête dans le shema c'est le condo et la bobine de charge. Le capteur semble piloter la gachette du thyristor. Il faudrait plus d'info sur ces composants.

Je suis perplexe sur le coup de la diode. Un shema aiderait à la compréhension.

@+

Zoroastre.

Pour moi c'est le principe de la dynamo, non ?

D.

Yep!

Oui c'est çà ou encore un génerateur.

Là j'ai du mal à comprendre comment en exitant la gachette du thyristor, le condo libère sa charge. Je vois des masses partout !!!
Et j'ai l'impression que le courant de la bobine 2 passe par le capteur, c'est du monophasé redressé, non ???

@+

Zoroastre.

Yep!

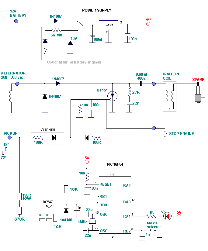
Le site : http://www.sportdevices.com/ignition/ignition.htm#CDI

Le site présente un CDI programmable avec un pic. Faudrait découper juste pour faire de la lecture du capteur. Je crois que le capteur s'appelle Pickup sur le schema.

The first pulse (the negative one) is catched with the transistor to be processed by the PIC.

BC547 en l'occurence.
Si je comprends bien le schema, on charge les condos sous le transistor en court-circuitant la base et l'emetteur. Les condos redistribuant le courant au niveau du collecteur vers l'arduino.

Tes mesures au voltmètre, réglées en alternatif ou continu ???

Comme il n'y a pas grand chose côté arduino, j'ai regardé du côté des pic :wink:

@+

Zoroastre.

Considérons que mon capteur d'allumage soit un générateur à courant continu et à tension variable.
Je veux que quand la tension de celui-ci est de 1.8V, une led s'allume en sortie de mon arduino.
Comment devrai-je alors brancher mon générateur à la carte arduino ?

Merci pour vos réponses

Je vais me répéter mais il y a de grandes chances qu'il y ait bien plus que 2V en crête à la sortie du P22.
Il faudrait savoir combien (peut-être 20 ou 25V, même si cela ne dure pas longtemps), et par défaut écrêter avec une diode deux diodes de protection en opposition, type BZX85 à 5V -.^

Pour savoir ce qu'il sort, un oscilloscope serait optimal. Tout à fait.
Ou utiliser un multimètre de qualité en mode alternatif et avec un régime constant sur la mécanique afin de calculer l'amplitude de la tension d'après le RMS mesuré.

Yep!

Je suis de l'avis d'ekaki, l'utilisation d'un oscilloscope te donnera les tensions exactes qui passent par ton capteur.

Le problème est que ton capteur subit des variations alternatives.
Une mesure au voltmètre réglé en continu te fournit la tension moyenne.
Une mesure au voltmètre réglé en alternatif te fournit la tension éfficace.

Toute la problématique est de déterminer la tension maximale qui passe par ton capteur. Je pense aussi qu'elle doit être supérieure à 2 volts.

@+

Zoroastre.

Bonjour,

J'ai refait des mesures à régime constant (1300 tours/min). Mon multimètre est un AUTO-RANGE DMM tibelec 976330.
Aux bornes du capteur en mode alternatif, j'ai une tension de 0.251V.
Si je me mets en mode continu, j'ai une tension de -63.3 mV. C'est normal ça ? :astonished:
J'ai ensuite mesuré l'intensité, j'ai trouvé 0.02 mA.

Comme le capteur est muni de deux fils ( un blanc et rouge , et un blanc et bleu), j'ai essayé de brancher le moins du multimètre sur la masse de la moto. Les résultats sont identiques.

Je vais essayer de me procurer un oscilloscope pour avoir plus de précision.

@+

Salut,
Je fait pareil que toi mais sur les bagnoles.
Je me suis monté un shiftLight 8 leds ]:smiley:

Moi je prend l'info RPM sortie calculateur, c'est un signal carré 0-12v, je passe donc par un diviseur et une zener.
ça marche nickel.
Attention aux mesures avec un multimètre, si c'est une tension pulsée il faut un oscillo pour le voir et la tension que tu lis avec le multimetre est fausse.
Moi, à ta place je me servirais du (-) de la bobine qui sort un signal carré 0-12v.
si c'est un monocylindre 2 temps, une impulsion = 1 tour moteur.

Salut zekill,

J'avais déjà penser à prendre l'impulsion juste après le CDI. Mais j'avais abandonné car pour moi c'est plus facile de programmer à partir de la tension que délivre le capteur d'allumage.
Mais malheureusement, ne connaissant pas les caractéristiques de ce capteur et n'ayant pas pu me procurer d'oscillo, je vais abandonner.

Je vais donc récupérer le signal après le CDI. Effectivement, c'est du 12V (qui est ensuite transformmé en 30000 V par la bobine haute tension pour la bougie).
Pourrais tu me parler un peu plus de ton montage avec un pont diviseur de tension et la diode zener, ainsi de la programmation ? Je débute vraiment en électronique et en programmation.

Merci pour ton aide.
@+

Je suis pas un pro de l'electro, il s'en manque.
2 liens pour occuper ta soirée:

Yep!

c'est un signal carré 0-12v, je passe donc par un diviseur et une zener.

C'est en quelque sorte la proposition que j'avais faite dans le shema précedent mais sortie capteur.

La tension provenant du capteur passe entre les résistances (diviseur 150R/670R) et arrive à l'émetteur du transistor(BC547/NPN). Le collecteur venant mettre la tension provenant de l'arduino soit à 0 volt soit à 5 volts, générant ainsi un signal carré en entrée du pic RB0 (ou arduino).

Dommage que tu n'as pas pû chopper un oscillo :expressionless:

@+

Zoroastre.

OK, merci zoroastre, j'ai tout compri.

C'est vrai que c'est dommage, mais si je veux, je peux ammener ma moto au bahu et là je pourrai voir quel signal sort du capteur (mes profs ne veulent pas me préter d'oscillo, ça coute trop chère).
J'attends donc qu'il fasse plus beau, parce qu' en moto, on se les gêle ! :slight_smile:

A+

Salut,

Bonne nouvelle, j'ai pu me procurer un oscillo, un pote m'en a prêté un.
J'ai pu mesuré une tension de +60V et -20V à 10 000 tours/min aux bornes du capteur d'allumage.

Pour le signal sortant du CDI qui est censé être un signal carré 0/12V, je n'ai pas réussi à savoir. L'oscillo étant un peu vieux, je n'ai pas su le régler correctement.

J'ai donc pensé " lisser " la tension sortant du capteur pour l'exploiter, car la tension est proportionnelle aux tours/min.

Pourriez-vous me dire comment réaliser un montage permettant de lisser une tension alternative -20/+60 V ?

Merci.