Would that work as a "high" voltage input?

Add another Schottky diode across the pull up resistor, cathode to 3.3volt.

I still would use an opto coupler here. Just one could do.
Diode-OR could drive the opto LED with a 1k current limiting resistor.
Opto transistor between pin and ground of the MCU, with internal :slight_smile: pull up.
Leo..

1 Like

Depends on the diode, how many you have in parallel and the value of the resistor.

Pull-up is 1k, 6 diodes with 3 ohm "actuator" resistors each

But it would also not open immediately, I believe, so is there a sense?
The next iteration of the device would definitely use opto-coupler, you have convinced me
My solution has too many "if"s :sweat_smile:

Turn-ON time of a diode is in the nano second range, and about the same for normal and Schottky. Only turn-OFF is very different, and the only spec you will find in datasheets.
Leo..

But Schottky's turn-off is a pico-second'ish thing
As far as I am aware..?

Seems right. Schottky turn-ON/OFF times are very small. Only normal diodes have a delayed turn-OFF time. Nano/pico is seems irrelevant here with wires and breadboards being part of the equation.
Leo..

2 Likes

I guess I'll give it a shot as is :cowboy_hat_face:
And thanks again for the input :v:

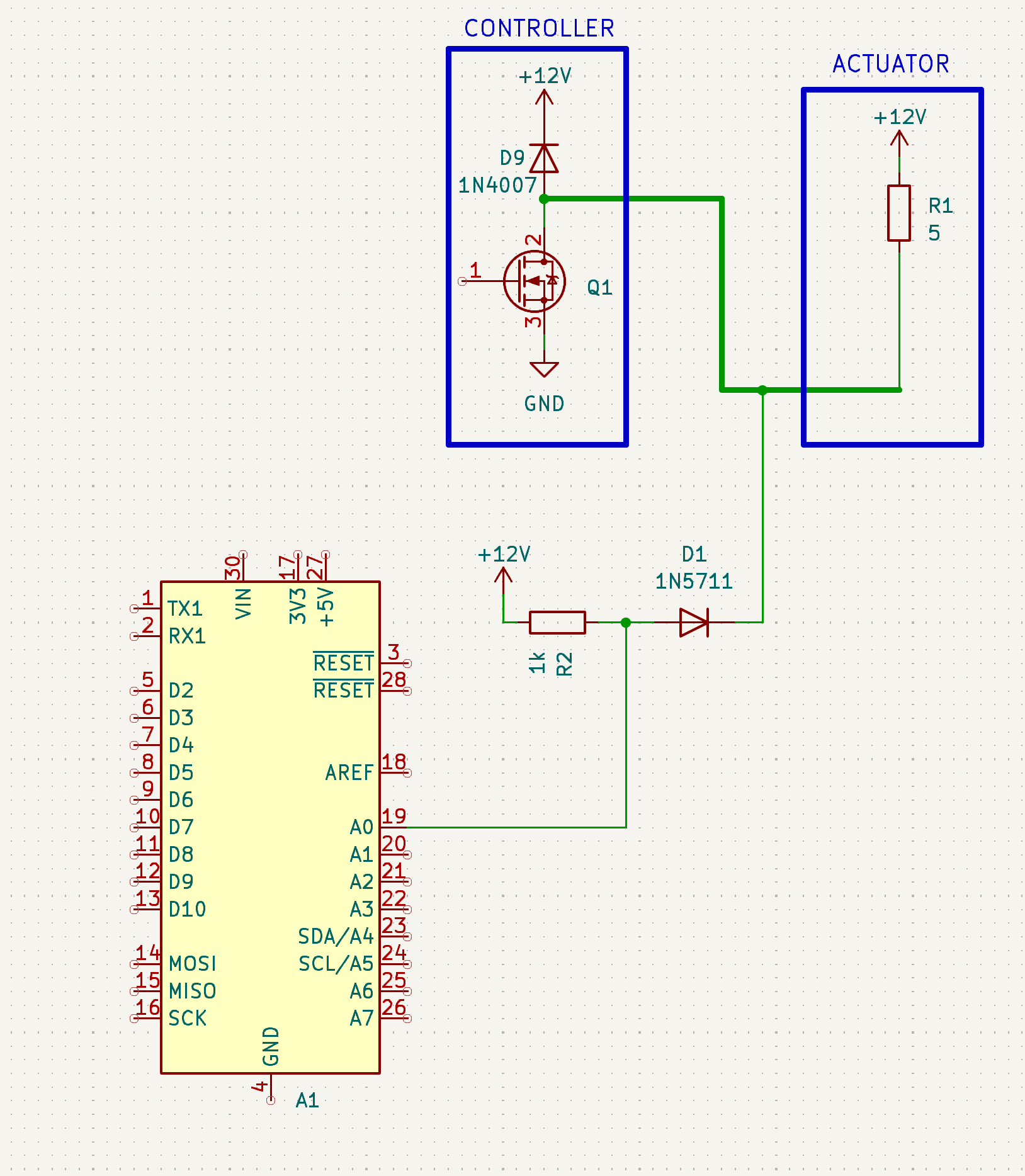
When the MOSFET turns OFF the coil's magnetic field will collapse, trying to push current downward toward the MOSFET drain and diode which will not conduct in that direction (the bottom of the coil is now positive with respect to the top), so voltage will build until something gives, either the MOSFET or the diode, A0 pin.

The mosfet does have a proper (regular, nor schottky) flyback diode, so D1 should not really experience anything higher then 12V

The kickback voltage is positive at the drain relative to source, the "body" diode is reverse biased, if its a zener it will conduct at some voltage but can it react fast enough and at a voltage low enough to prevent the gate insulation from blowing?

I am not sure to 100% understand you.
What I meant

is really a flyback diode (external one 1n4007), and not the body diode
That should do just fine for fet protection

If that what you're talking about

If you mean "negative voltage" as negative to the GND- then I don't really see where that could come from

That diode is in parallel with the actuator as @Wawa said.

Post #31 schematic is in error because R2 applies 12V to pin A0.

Yes, right
Of course, it should be 3.3, ki-cad did some weird magic :disguised_face:

Not good. It may be OK it may not. You may find your arduino working fine for a while then mysteriously fail.
I'd look for a safer solution such as optocouplers.
Connecting a high voltage to an Arduino without galvanic isolation can be done with careful circuit design. However there will be a trade off on circuit complexity between the two approaches.

Hello again everyone :v:

Firstly- want to confirm, that the setup discussed did it's job great in a prototype board :ok_hand:
But I still want to do it the right way in a "release" board. The optocoupler way

Could you, guys, please, confirm I got it right. My setup seems to be a little exotic, so better safe, then sorry

Here we go:

Thanks

Very Exotic.
Is the Pro Mini GP0 Input or Output?
You don't need Mosfets to drive the Led of the Opto coupler.

I don't need, but I want :grin:
GP0 is input
I expect it to go high, if any of "external device" FETs turn on

OK , the High will be around 0.6V lower than 3.3V Supply.

Looks OK
Is the 12V on the optocoupler the same as the 12V on the loads?

1 Like