Calculating operational amplifire gain

Hello,

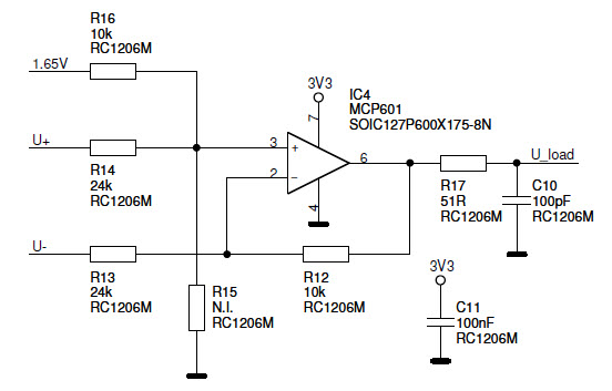
I'm new in analog electronics. So my question is follow. How can I calculate amplifire gain in sheme below?

The R15 is not connected.

I dont even now what type of amplifire is there. I think everithing should look like this:

Am I correct or wrong?

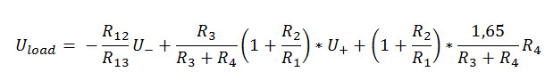
The gain is 1/2.4

Thank very much. Can I ask you for more about that?

Andraz23:
Thank very much. Can I ask you for more about that?

You could, but the answer would not fit in one post. Look up "differential amplifier" online. There are a large number of very detailed tutorials and textbook style explanations.

Also if you post again, please use attachments instead of linking to turtle slow hosting pages that sometimes don't load.

To be precise its a differential amplifier with 24k input resistors and 10k feedback resistors so the
gain is 10/24 = 0.42 approx

The 1.65V reference sets the output voltage for when U+ and U- are at the same potential.

aarg:
Also if you post again, please use attachments instead of linking to turtle slow hosting pages that sometimes don't load.

Attachments? Hosted on arduino.cc? That is supposed to be better? :astonished: :astonished: :astonished:

How can I calculate amplifire gain in sheme below?

You did not ask "what is the gain etc...."

SO,

READ THIS

OR THIS