hello,
yesterday my first arduino nano arrived
so I just started playing with.
I´ve build some led´s with resistors and a button on to my experimental board.
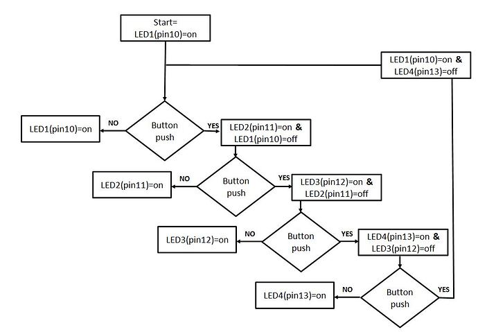
When I push the button once, I want to set first led to high-status.
After another push I want to switch the next led into high-status and the first led into low-status.
I´ve not find out how to do that, why every led is just lightening very low?
Here is my code, I hope somebody could help?;
const int buttonPin = 2;
const int ledPin13 = 13;
const int ledPin12 = 12;
const int ledPin11 = 11;
const int ledPin10 = 10;
int merker=0;
int buttonState = 0;
void setup()
{
pinMode(ledPin13, OUTPUT);
pinMode(ledPin12, OUTPUT);
pinMode(ledPin11, OUTPUT);
pinMode(ledPin10, OUTPUT);
pinMode(buttonPin, INPUT);
Serial.begin(9600);
}
void loop()
{
buttonState = digitalRead(buttonPin);
//led13
if ((buttonState == HIGH)&&(merker==0))
{
digitalWrite(ledPin13, HIGH);
digitalWrite(ledPin12, LOW);
digitalWrite(ledPin11, LOW);
digitalWrite(ledPin10, LOW);
merker=1;
delay(5000);
}
if ((buttonState == HIGH)&&(merker==1))
{
digitalWrite(ledPin12, HIGH);
digitalWrite(ledPin13, LOW);
digitalWrite(ledPin11, LOW);
digitalWrite(ledPin10, LOW);
merker=2;
}
if ((buttonState == HIGH)&&(merker==2))
{
digitalWrite(ledPin11, HIGH);
digitalWrite(ledPin13, LOW);
digitalWrite(ledPin12, LOW);
digitalWrite(ledPin10, LOW);
merker=3;
}
if ((buttonState == HIGH)&&(merker==3))
{
digitalWrite(ledPin10, HIGH);
digitalWrite(ledPin13, LOW);
digitalWrite(ledPin12, LOW);
digitalWrite(ledPin11, LOW);
merker=0;
}
Serial.print("Merker= ");
Serial.println(merker);
}
