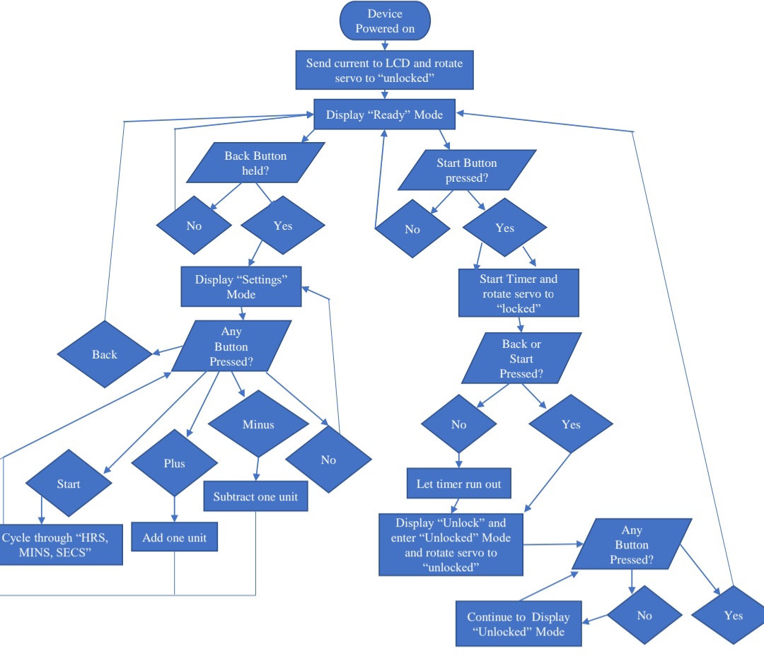
Hello, I recreated this projectof safe box for school:
but I changed a little in the schematic and the code cause my LCD has an I2C ,unfortunately It doesn't work properly.
I'm absolutely beginner but I think the problem would be in my schematic
``
#include <LiquidCrystal_I2C.h>
#include <Time.h>
#include <TimeLib.h>
#include <EEPROM.h>
#include <Servo.h>
LiquidCrystal_I2C lcd(0x27, 16, 2);
Servo myServo;
const int BackButtonPin = 6;
const int StartButtonPin = 7;
const int MinusButtonPin = 8;
const int PlusButtonPin = 9;
int settingHours = 0;
int settingMinutes = 0;
int settingSeconds = 0;
time_t settingTime = 0;
int activeHours = 0;
int activeMinutes = 0;
int activeSeconds = 0;
time_t activeTime = 0;
time_t startTime = 0;
time_t elapsedTime = 0;
int BackButtonState = LOW;
long BackButtonLongPressTime = 0;
int StartButtonState = LOW;
int PlusButtonState = LOW;
int MinusButtonState = LOW;
int BackButtonPrevState = LOW;
int StartButtonPrevState = LOW;
int PlusButtonPrevState = LOW;
int MinusButtonPrevState = LOW;
bool BackButtonPress = false;
bool BackButtonLongPress = false;
bool StartButtonPress = false;
bool PlusButtonPress = false;
bool MinusButtonPress = false;
bool locked = false;
const int READY = 0;
const int SETTINGS = 1;
const int LOCKED = 2;
const int UNLOCKED = 3;
int activeState = READY;
int timeData = 0;
void setup() {
lcd.begin();
pinMode(BackButtonPin, INPUT);
pinMode(StartButtonPin, INPUT);
pinMode(PlusButtonPin, INPUT);
pinMode(MinusButtonPin, INPUT);
myServo.attach(10);
Serial.begin(9600);
myServo.write(90);
}
void loop() {
StartButtonPress = false;
PlusButtonPress = false;
MinusButtonPress = false;
BackButtonPress = false;
BackButtonLongPress = false;
BackButtonState = digitalRead(BackButtonPin);
if(BackButtonState != BackButtonPrevState)
{
BackButtonPress = BackButtonState == HIGH;
BackButtonPrevState = BackButtonState;
}
else
{
if(BackButtonState == HIGH)
{
BackButtonLongPressTime++;
if(BackButtonLongPressTime == 100)
{
BackButtonPress = false;
BackButtonLongPress = true;
BackButtonLongPressTime = 0;
}
}
else
{
BackButtonLongPressTime = 0;
BackButtonPress = false;
BackButtonLongPress = false;
}
}
StartButtonPress = false;
StartButtonState = digitalRead(StartButtonPin);
if(StartButtonState != StartButtonPrevState)
{
StartButtonPress = StartButtonState == HIGH;
StartButtonPrevState = StartButtonState;
}
MinusButtonPress = false;
MinusButtonState = digitalRead(MinusButtonPin);
if(MinusButtonState != MinusButtonPrevState)
{
MinusButtonPress = MinusButtonState == HIGH;
MinusButtonPrevState = MinusButtonState;
}
PlusButtonPress = false;
PlusButtonState = digitalRead(PlusButtonPin);
if(PlusButtonState != PlusButtonPrevState)
{
PlusButtonPress = PlusButtonState == HIGH;
PlusButtonPrevState = PlusButtonState;
}
switch(activeState)
{
case READY:
myServo.write(90);
if(BackButtonPress)
{
Reset();
}
if(BackButtonLongPress)
{
activeState = SETTINGS;
}
if(StartButtonPress)
{
activeState = activeState == READY ? LOCKED : READY;
if(activeState == LOCKED)
{
startTime = now();
}
}
break;
case SETTINGS:
myServo.write(90);
if(BackButtonPress)
{
settingTime = settingSeconds + (60 * settingMinutes) + (3600 * settingHours);
activeHours = settingHours;
activeMinutes = settingMinutes;
activeSeconds = settingSeconds;
timeData = 0;
activeState = READY;
}
if(StartButtonPress)
{
timeData++;
if(timeData == 3)
{
timeData = 0;
}
}
if(MinusButtonPress)
{
switch(timeData)
{
case 0:
settingHours--;
if(settingHours == -1)
{
settingHours = 99;
}
break;
case 1:
settingMinutes--;
if(settingMinutes == -1)
{
settingMinutes = 59;
}
break;
case 2:
settingSeconds--;
if(settingSeconds == -1)
{
settingSeconds = 59;
}
break;
}
}
if(PlusButtonPress)
{
switch(timeData)
{
case 0:
settingHours++;
if(settingHours == 100)
{
settingHours = 0;
}
break;
case 1:
settingMinutes++;
if(settingMinutes == 60)
{
settingMinutes = 0;
}
break;
case 2:
settingSeconds++;
if(settingSeconds == 60)
{
settingSeconds = 0;
}
break;
}
}
break;
case LOCKED:
myServo.write(0);
if(StartButtonPress)
{
activeState = READY;
}
if(BackButtonPress)
{
Reset();
activeState = READY;
}
break;
case UNLOCKED:
myServo.write(90);
if(BackButtonPress || StartButtonPress || MinusButtonPress || PlusButtonPress)
{
activeState = READY;
}
break;
}
switch(activeState)
{
case READY:
case SETTINGS:
break;
case LOCKED:
activeTime = settingTime - (now() - startTime);
if(activeTime <= 0)
{
activeState = UNLOCKED;
}
break;
}
lcd.setCursor(0, 0);
switch(activeState)
{
case READY:
lcd.print("Ready: Start ");
lcd.setCursor(0, 1);
lcd.print(activeHours);
lcd.print(" ");
lcd.print(activeMinutes);
lcd.print(" ");
lcd.print(activeSeconds);
lcd.print(" ");
break;
case SETTINGS:
lcd.print("Set Timer: ");
switch(timeData)
{
case 0:
lcd.print("HRS ");
break;
case 1:
lcd.print("MINS");
break;
case 2:
lcd.print("SECS");
break;
}
lcd.setCursor(0, 1);
lcd.print(settingHours);
lcd.print(" ");
lcd.print(settingMinutes);
lcd.print(" ");
lcd.print(settingSeconds);
lcd.print(" ");
break;
case LOCKED:
lcd.print("Waiting... ");
lcd.setCursor(0, 1);
if(hour(activeTime) < 10) lcd.print("0");
lcd.print(hour(activeTime));
lcd.print(": ");
if(minute(activeTime) < 10) lcd.print("0");
lcd.print(minute(activeTime));
lcd.print(": ");
if(second(activeTime) < 10) lcd.print("0");
lcd.print(second(activeTime));
break;
case UNLOCKED:
lcd.print(" UNLOCKED! ");
lcd.setCursor(0, 1);
lcd.print(" ");
break;
}
delay(10);
}
void Reset()
{
activeState = READY;
activeHours = settingHours;
activeMinutes = settingMinutes;
activeSeconds = settingSeconds;
}
Please help me with any sort of solutions ![]()




