Using Trrs 3.5mm Jack Port

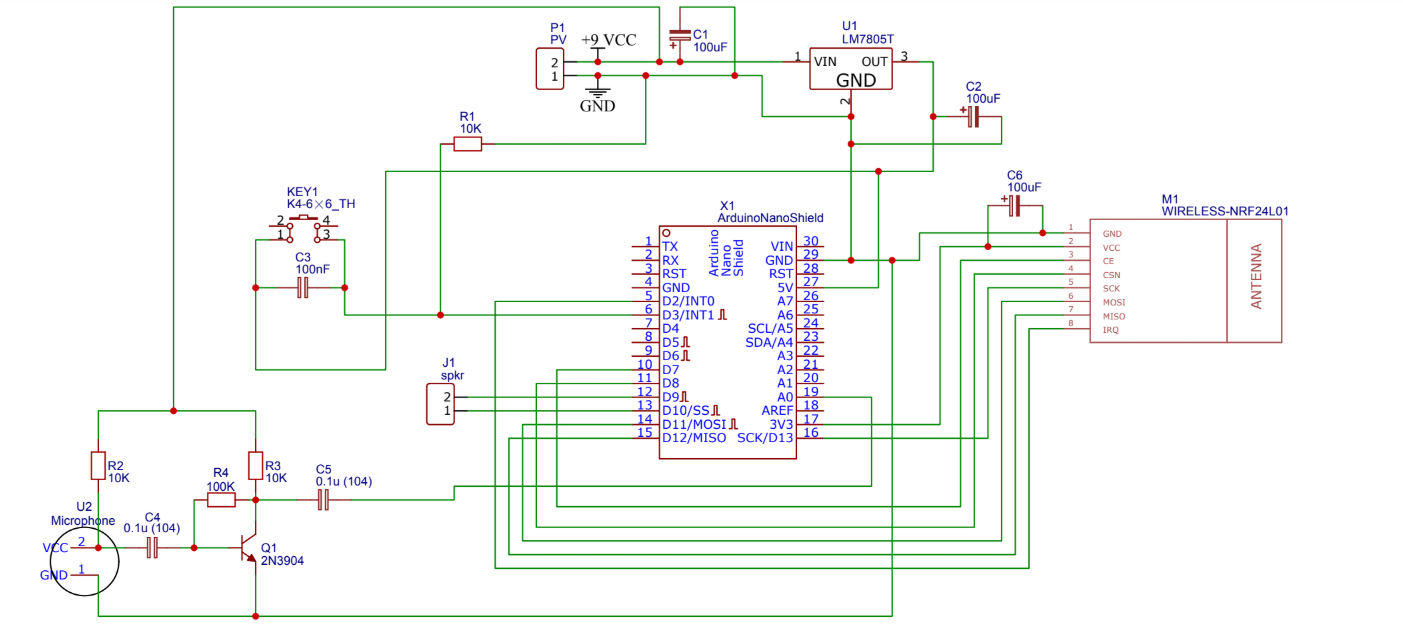
Hi, i want to improve this circuit. i want to use trrs 3.5mm jack port instead of mic and speaker because i want to use wired headphones. But i couldnt the new line connections. How can i do this?

TRRS has 4 pin .i thought this i'll connected sleeve and gnd , ring2 and vcc of mic. But i dont have an idea about speaker.

Welcome!

I would expect you will have problems with your circuit. You do not have any bypass capacitors for High Frequency noise etc. Also you need to add an additional power supply for the radio, the nano cannot properly supply enough power. Also if that 9V is for a PP9 type of battery (smoke alarm type) the best thing you could do is abandon the project, it will not provide enough power.

Power Stability Issues with RF24 Radio Modules

As described in the RF24 Common Issues Guide, radio modules, especially the PA+LNA versions, are highly reliant on a stable power source. The 3.3V output from Arduino is not stable enough for these modules in many applications. While they may work with an inadequate power supply, you may experience lost packets or reduced reception compared to modules powered by a more stable source.

Symptoms of Power Issues:

  • Radio module performance may improve when touched, indicating power stability issues.
  • These issues are often caused by the absence of a capacitor, a common cost-saving omission by some manufacturers.

Temporary Patch :

  • Add Capacitors: Place capacitors close to the VCC and GND pins of the radio module. A 10uF capacitor is usually sufficient, but the exact value can depend on your circuit layout.
  • Use Low ESR Capacitors: Capacitors with low Equivalent Series Resistance (ESR) are recommended, as they provide better power stability and performance.
  • Be sure the transmitter and receiver are at least a meter apart, more is better.

Adding the appropriate capacitors can greatly improve the reliability of your RF24 module by ensuring a stable power supply, thus minimizing packet loss and enhancing overall performance. A separate power supply for the radios is the best solution.

Remember, the plug will SHORT each connection to ground as it is inserted into the jack. Please show how you will change the schematic to avoid this problem!

Actually, I found the circuit diagram online and the circuit was working. I'm just trying to improve it.I will take into consideration what you said.

what do you think about this circuit

If your device has an electret mic, then it has to have a bias voltage, which your capacitor now eliminates.

1 Like

You should not connect low impedance devices like speakers and headphones directly to arduino pins. You will eventually damage them.

What do you think of the last circuit I posted? maybe I can add an audio transformer where the speaker is

That can certainly change the impedance but it will also reduce the volume.

Yes, that's a good point about inserting these plugs, especially these 4-pole versions.

A Google of 4-pole wiring gives some suggestions of the ordering of connections.

I use them a lot for sensors, mainly for space saving, and putting one together can be a real challenge with quite a lot of careful soldering and arranging small wires in a tight space.

If space isn't a constraint, I might look for something bigger and robust.

You can sometimes avoid the construction problems by purchasing made-up extension leads.

The sockets can be just as fiddly, especially trying to use a PCB type on stripboards, and I prefer the round barrel types. The name of manufacturer escapes me.

TRRS type connector will short internally as the plug is inserted - this means the headphone output driver must be able to handle continuous shorting without damage. Also there are 2 different "standard" pinouts for TRRS so you have to figure out which one you want.

Your speaker output direct from the Arduino pins looks like its differential, which you can't use with TRRS as there is a shared ground for left out, right out and mic in...

Perhaps you need a separate headphone amp module referenced to common ground and short-circuit capable?

Wrong.
For a standard headphone with mic pinout, nothing is shorted internally, driver does not need to handle shorts.

So what do you suggest about using TRS type? Would it be easier with TRS?

Perhaps I wasn't clear enough. When you plug in the plug it bridges between contacts briefly as it is inserted, but when fully inserted it will indeed be fine. This is standard for all TRS and TRRS plugs and sockets. (This is why they are never used for power).

Brief shorts can blow-up amplifier outputs if they are not designed for it, you may be happy with that risk or not.

If you are using standard headphones with a mic then you need TRRS.

I'm thinking of using this or a similar headphones

Well as you can see it uses a TRRS plug and not a TRS plug.

Does that have a microphone?

Yes it has


My new schematic is here. can you check it

It's wrong.
Maybe you should go back and re-read all the comments made so far.
Also look at your own TRRS pinout you show in post #5