Just for fun, and for learning.
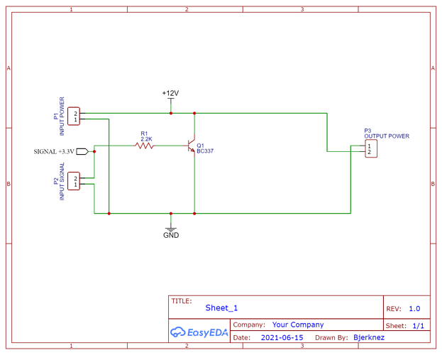
I have drawn a circuit where the plan is to make an general purpose low power Switch module with an BC337.
Will this circuit work as that?
Just for fun, and for learning.
I have drawn a circuit where the plan is to make an general purpose low power Switch module with an BC337.
Will this circuit work as that?
No.
But if it refers to a switch that blows fire from a transistor, say Yes.
Yeah. Now based on the reading you've been doing on that transistor, can you figure out how much current the BC337 can switch in your schematic?
No exact math. But with this gate resistor (2.2K) i guess a little over 1mA to the gate pin. and around 10-100mA saturation?
Some ideas around how to inplement som safety to the sircuit?
That's a ballpark estimate, yes ![]()
Truth be told, if I want to figure out something like this, I usually just run a simulation in LTSpice while keeping an eye on the data sheet.
Then it's maybe work.
However, considering the worst conditions, only a considerably small amount of current can be switched.
In addition, it becomes a low side switch and GND is not commoned.
The problem may occur depending on the load.
What if i switch base resistance to 220R? That gives me around 10mA to the Base. That will give me between 100mA and 1 amp?
Read the datasheet.
It cannot be used because it exceeds the maximum collector current of BC337.
Also, when a large current is passed through the BJT, a large amount of heat is generated.
BC337 is rapidly overheated and destroyed.
Consider using MOSFETs with lower on-resistance and higher drain current capability.
Loss on the load switch should be as low as possible.
Okay. So how can i then take advantage of the 500-800mA that BC337 is rated for?
Yes, i know the mosfet is a better choice here, but i just want to understand the BJT's ![]()
You're already doing it, but in general, we don't drive components right to the limits of their permissible envelope. So if the max collector current is 500mA, you ensure that it never passes more than, say 200-250mA. If you need to switch more, use a different kind of component. The BC337 is a small signal transistor. So it's designed for, and best used for, small signals.
I see.
I think i slowly begins to understand now
Thanks ![]()
Don’t recommend using it at the maximam rating.
Normally use up to about half of the specs.
If you still forced...
You can use it by installing a large heat sink and if needed cooling it with a fan so that the transistor doesn't overheated.
However, it is wise to use a better switch performing transistor than to do that.
I see. Thanks ![]()