Breadboard Power Supply - Will this circuit work?

I play a little with EasyEda as I think it's a little fun.

The plan is to make a power supply for Breadboard and the question then becomes whether the wiring diagram below will work?

Is there something I forgot, or should add in terms of components etc.?

And if it helps, here is screenshot of the board:

It is not safe to connect the output of two power supplies together. Especially allowing the Buck output to connect directly to the USB.
You need to isolate them with a diode. Best to use an Schottky diode as they have a lower forward voltage drop than a regular diode.

Thanks for quick reply :slight_smile:

Something like that?

Only problem is that the voltage decreases with around 0.3V from the USB. A typical computer output delivers 4.9-5V and that can be a little low in some cases?

No.

Just add a third jumper to select between the 3.3 V from the "buck" regulator and the LM1117.

Or was the suggestion that the 5 V "buck" regulator will feed into the USB?

But you are not going to connect the USB and the "barrel jack" at the same time. :roll_eyes:

No. I'm not going to connect USB and DC jack at the same time. Så my first schematic in this thread is OK?

I would suggest you add a third jumper to select between the 3.3 V from the "buck" regulator and the LM1117.

You will need two more to isolate the buck(s) output from receiving current from the USB.

Assume that at some point you will have both sources connected.

Why would you anticipate that to be a problem?

Ever hear of Murphy's Law?

Ok, so my circuit will work, but can be improved. I get it.

One side of me want to make an 100% bulletproof breadboard power supply, but on the other side i wil never use two power inputs at the same time.

I want to make it sofisticated with chips an more advanced circuit, but my knowledge is'nt there yet.

I have tried to look at the breadboard supply we can buy from Aliexpress, adafruit etc. and i can't find them specially sofisticated either. They have two power inputs, one diode, two regulators and maybe an power led with resistor and a couple of capacitors.

I just want to make an more sofisticated version of that, but i know my knowledge isn't there.

But what if you forget to set the jumper? Where do we draw the line of human stupidity and bulletproof circuits?

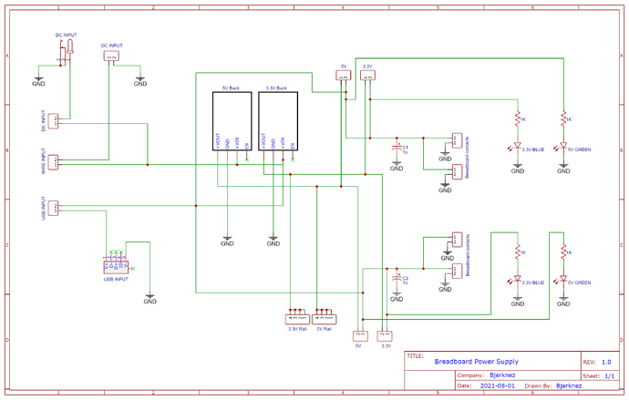
Btw. I have take some of the suggestions here and made an new version. Here i have added 3x inputs (Wire INPUT, USB INPUT and DC jack INPUT). and i must set an jumper on that input i will use to make it work with that input.

Here is my last schematic:

And here is how the board will look like so far:

Why 4-pin jumper pinstrips on either side.
3-pin pinstrips also work (middle pin = output), and could prevent shorts between +5 and +3.3volt.
Leo..

I don't see any circuit errors.
You might want to add pads for some 0.1µF capacitors and the inputs and outputs. You seem to have enough room and they can't hurt. You don't need to populate them when you make the board(s) unless you find they can help.

Another thought, If you had the usb jumper and the dc in jumper in a 3 pin header. Then if you have a two pin jumper it would be impossible to connect them both at the same time.

Thoughts ignoring costs... :rofl:
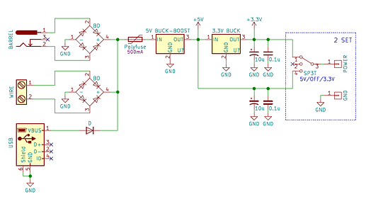
Change the 5V buck converter to a buck-boost converter, connect all power inputs to the inputs of the 5V converter via (bridge) diodes, and eliminate all input selection jumpers.
Create 3.3V from the 5V converter output and select the power rail output with the 3-position toggle switch. [Select : OFF / 5V / 3.3V]


Input connection is quite freedom.
No problem if you connect input more than one at the same time.
Don't even have to worry about the polarity of the wire connection.
Accept connecting a "rare" barrel jack with a center minus.

EDIT:
May be desirable to have the polyfuse after the output of the 5V converter.

Hi,
Can you please post an image(s) of your PCB tracks?
As you are using SMPS DC-DC converters as @JohnRob has said some 0.1uF capacitors across and to gnd on their inputs and outputs.
Just to keep switching noise down.

Thanks.. Tom... :smiley: :+1: :coffee: :australia:

Until you do. And you will.

This is actually an very good idea :slight_smile: But i need to find a very small buck/boost converter....

I have not routed any traces yet. First i want to finish up the schematic :slight_smile: