Arduino Forum
Help with opamps
Other Hardware
General Electronics
DaveX
May 2, 2024, 4:35pm
52
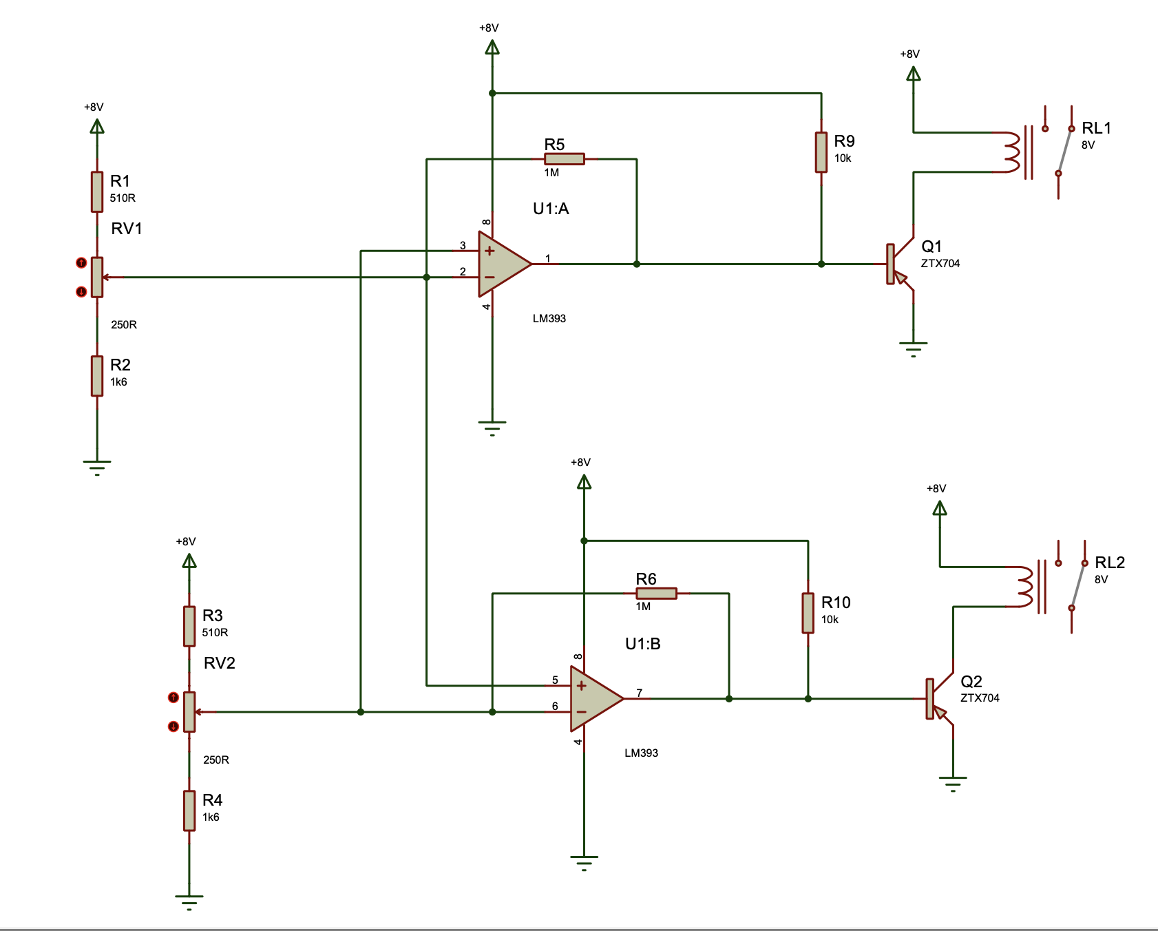
image
1682×1352 153 KB
Shouldn't they be NPN transistors?
2 Likes
show post in topic
Related topics
Topic
Replies
Views
Activity
OpAmp comparator
General Electronics
36
10410
May 6, 2021
Amplifiers operational
General Electronics
122
12750
May 6, 2021
Using an op amp as a voltage comparator
General Electronics
42
8972
May 6, 2021
transistor switch logic . very hard to solve this scenario.
General Guidance
64
20289
May 5, 2021
Comparator and false triggering.
General Electronics
28
7200
May 6, 2021