hello guys,
i have these 3 pictures of the controller of an RC car, so i need please to know what is the component that is generating radio frequencies for a wireless control ?
or what are the components combined together that are making this thing ?
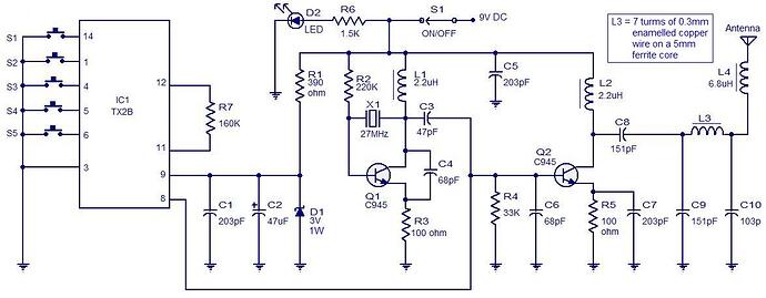
Looks like, resistors, inductors, capacitors, transistors a crystal and a LED.
Does the crystal have a number printed anywhere on the can? (the silver component)
The crystal sets the frequency.
it's 35.468 Mhz, you can see it in the picture
so a frequency generator is what sends data using the antenna ? or need something on the way like capacitors for signal change or something ? i have very little info about this subject so i need to know about it
That is almost certainly the TX2B chip as a COB (chip on board) under the blob on the little circuitboard.
http://www.8085projects.info/datasheets/TX-3.pdf
Scroll down to "4 Channel Transmitter":
http://www.talkingelectronics.com/projects/27MHz%20Transmitters/27MHzLinks-2.html

Another page:
i don't see any TX2B chips
and for the links, thanks a lot these links are amazing ![]()
by the way how can i know define much distance i want my RC to be able to cover ? is it the crystal that make the difference ?
The TX2B is on the funny blue card (nounted vertically on the big U shaped board.
Distance of propagation is primarily determined by antenna and power generated by Q2
123Splat:
The TX2B is on the funny blue card (nounted vertically on the big U shaped board.
Distance of propagation is primarily determined by antenna and power generated by Q2
i don't see any blue card
you mean the small piece mounted horizontally with a black circle on it ?
firashelou:
i don't see any blue card
you mean the small piece mounted horizontally with a black circle on it ?
Yes, he means green ![]()
The chip is under the black blob.
ah so it's a very small chip and what is the black thing on it ? and why do we find it a lot ?
firashelou:
ah so it's a very small chip and what is the black thing on it ? and why do we find it a lot ?
It's molten plastic. It's there to cover up the chip to prevent identification and make it near impossible to remove.
you mean the small piece mounted horizontally with a black circle on it ?
That is almost certainly the TX2B chip as a COB (chip on board) under the blob on the little circuitboard.
Yes, I'd have called it green and brown. The one with the labeling for PC, VDD, Turbo, Forward, Back, Ground, Left, and Right. Note the 120k resistor soldered onto it, where ROSC is in the first schematic I gave, labeled R7 on the second one. That sets the internal oscillator, the receiver RX3B has a similar resistor that must be set for the same oscillator frequency. Inconveniently enough, that requires a different resistor value... There does not seem to be a formula for determining the resistor value vs frequency, although you can interpolate from info in the datasheet below. 160k on the transmitter and 250k on the receiver is supposed to result in a 128kHz clock in both. So if you have the matching receiver for that transmitter, you are set, or you'll have to match system clock frequencies.
See the Datasheet, page 6 for that information, and page 9 has example schematics.
Note that the TX3B and RX3B chips are not RF chips. So you could connect these to other simple RF board like the many 433MHz and 350MHz transmit and receive boards out there.
ok thanks a lot guys ![]()



