Hello,
I'm trying to find a easier interpidable diagram for the"Md_Cubo Direct I/O schematic 3x3x3 cube".
Thanks
Hello,
I'm trying to find a easier interpidable diagram for the"Md_Cubo Direct I/O schematic 3x3x3 cube".
Thanks
Welcome! Sorry I cannot help as I do not know what you tried and what didn't work. Post your code and what you have tried.
Have you tried using the "image" search of your browser for:-
"Md_Cubo Direct" schematic 3x3x3 cube
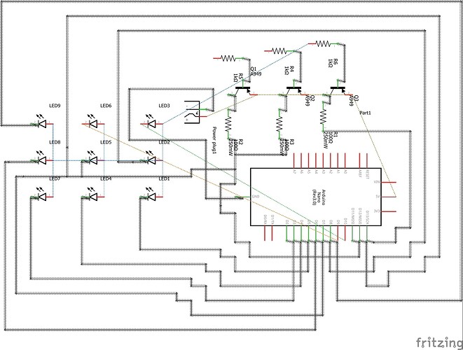
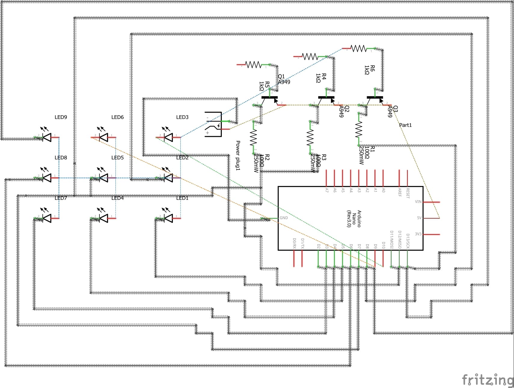
Doing so I found this :-
Can you understand this one?
Yes it's much clearer but not "Arduino based".
Thanks for the effort.
The Arduino will simply duplicate the function of the other chips. It is not rocket science.
However if you want spoon feeding then simply carry on searching the images.
This topic was automatically closed 180 days after the last reply. New replies are no longer allowed.