need help controlling latching solenoid

Hi All,

Got this circuit off the net which makes sense to me.

I have the lower transistor connected to one of the Arduino's digital outputs.
The lower resistor set to 200ohms.
Can't make it work... :blush: Someone please take me out of my misery and throw an hint as to why it's not working XD

[EDIT] this circuit can't work. please see posts below
TIA,
Pedro.

Its nonsense... Where did you get it?

Hi Mark

Thanks for picking up :slight_smile:

Here: 101 - 200 Transistor Circuits

BR,
Pedro

Is it mechanically or electrically latched ?

Hi michinyon

Thanks for picking up. :slight_smile:
It's a Hunter solenoid (9V) magnetically latched. So yes, mechanically :wink:
It requires inversion of current for "open/close" and it latches on its current position via a spring/magnet combination.
It's the "current inversion" part that I'm stuck with as I'm primarily a programmer and still kinda electronics noob :blush:
What I really want to achieve is a circuit that I can control the opening/closing of the solenoid via a single arduino pin.
And that without any further current consumption after each "pulse" (need ~50ms) as this project is battery powered.

BR,
Pedro

Been thinking about controlling it via a DPDT relay, preferably one with a 5V coil.
Found this on Ebay: http://www.ebay.com/itm/1-x-Relay-5V-1-25A-2-Form-C-DPDT-2-Contacts-Free-Shipping-/180966617444?pt=LH_DefaultDomain_0&hash=item2a22737164
It can switch up to 1,25A which is more than I need.

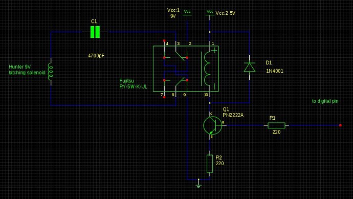
I drew a circuit around this relay (in attachment). Also there's a gEDA schem for those who use it.
Asking if this will work and if the cap (ceramic) is well positioned.
TIA,
Pedro.

latching_solenoid_control.sch (1.87 KB)

R2 = 10K ? Emitter follower ? No diode ? Where are these crazy circuits coming from,
again this is nonsense.

Mark I do appreciate you picking up the thread... Only wish you could lend a more constructive hand though :wink:
As I said I'm a programmer ... so please bear with me as I'm still in the process of learning electronics :wink:

This is the revised circuit with a flyback diode (in attachment) - which should have been included from the start. Made a H-Bridge with the DPDT.
BTW I didn't pick this one off the net... :wink: Sometimes one just have to look away from the screen and think about what has been learnt so far :smiley:
It's kinda working (i.e. solenoid not firing up as reliably as it should) as I only have a 2200uF cap at hand. I included a 4700uF in the schem as I very much suspect I need a beefier cap to account for the solenoid's bobbin charge time.

ATM I can say it's working. With spectacular low amps I might add :wink:
[EDIT] still very much open to constructive criticisms though :wink:

TIA,
Pedro