[OFFTOPIC] o casí, hablemos sobre los snubber.

Recientemente he aconsejado en el foro el uso de un snubber, y aunque se lo que es y para que se utiliza hay cosas que todavia no tengo muy claras.

La primera de ella, es si hay alguna regla para su cálculo, que no haya que recurrir a una fórmula con integrales, midiendo campos magneticos, bobinados, energias y cosas de esas. Hay bastante información sobre ello en internet pero resulta que tienes que hacer una ingenieria para entenderlo. Y el tipo de 100nF con 47/100 ohms, será válido según la potencia. No es lo mismo una electróvalvula de 1W que un motor de 0.55KW o mas.

La otra cosa es donde colocarlo: en los bornes me direis, bien. No me refiero a eso. Me refiero físicamente. Imaginad que los bornes no son accesibles, o están a la intemperie o cualquier otro impedimento que no te deje ponerselo in situ. Hay casos en los que los pongo en el contacto:

snubber1.png

Ahora bien, un poco feo, coger una resistencia y un condesador soldarlos y dejarlos colgando por ahi... no creeis. No tengo una foto de la chapuza que hice a mano, pero el video del funcionamiento si esta en youtube, a ver si lo encuentro...

Pseudo automata con arduino abriendo compuerta de canal

Lo que se ve de arriba a abajo: dos automatas basados en arduino, un grupo de reles (con diodo antiparalelo), contactores con snubber y dos disyuntores... No se si aprecia bien, pero queda un poco feo el montaje de los snubber.

Y para zanjar el tema del otro post, tauro0221 y Surbyte sientanse aludidos: SI hay snubber que puedes comprar, pero lo dificil es encontrarlos asi como así, además en formato componente:

snubber2.jpg

Hi,
Yo se que se pueden comprar de diferentes valores uncapsulados. Pero si mira los precios veras que lo puedes hacer comprando los componentes separados mas baratos. Ya surbyte dijo que donde tu puedes comprar uno como tu demuestras. Ahora mi preferencia de los snubber a los MOV prefiero los MOV = Metal Oxide varistor. Son faciles de instalar y son facil de determinar cual usar. Tambien adjunto un linK que te dice facilmente como calcular el snubber. Solamente se require hacer dos equaciones. El snubber se uso mucho en los distribudores de los carros pero solamente se usa el condesador. Corre un carro sin el condesador en el distribudor y veras que no vas a ir muy lejos pues los contactos se van a quemar. Esta es una buena discuccion pues cuando se usan componentes inductores como relays y selenoides hay que tener mucho cuidado con el voltaje negativo que se genera cuando se abre/ciera los contactos. El alto voltaje que se genera hay que eliminarlo antes que se propague a los otros componentes. Hay otros devices diferentes a los snubber y MOV que se pueden traer a colacion en este hilo para discuccion/ consideracion y beneficios para lo miembros de este forum. Gracias a victorjam por post este tema pues afecta aquellos que usan relay/selenois que no estan al tanto de los problemas que pueden causar sin no se toman cierta consederaciones cuando se usan.

Hola que tal!!!

Si fíjate que el tema de los snubbers es realmente muy poco apreciado en el foro y eso que es bastante necesario e indispensable para el trabajo de los procesadores en el mundo real.

Yo trabajo en la industria, y la primera vez que hice un control para una camara, todo iba perfecto sino hasta la semana que el programa se paraba, el compresor se quedaba pegado encendido o apagado, la pantalla se borraba etc.

Me he leído bastante el tema y como te mencionan arriba, es necesario agregar un MOV, La razon?
Cuando un motor, o una solenoide se des-energizan, no solo hay un pico de tensión en los contactos de linea o de neutro de la misma.

Existe un PICO DE VOLTAJE QUE VIAJA EN SENTIDO INVERSO DEL VOLTAJE DE ALIMENTACIÓN.

Te cuento un poco de mi experiencia;
En mi control; abarracamos una unidad condensadora de 5HP, (que tiene un compresor de HP y otro motor de 3/4HP. y dos conjuntos de evaporadores de unos 5 motores de 1/4 de HP c/u, ademas de el sistema tiene una solenoide.

Bueno, se instalo y funciono por casi una semana antes de dar guerra, al tiempo lo que te comentaba, se quedaba funcionando o sin funciona, se congelaba, etc etc...

Me di a la busqueda de la solución, que como tu bien comentas la primera mitad consiste en Snubbers colocados en los contactos del relevador. Al no haberlos localmente, me los hice que con unas resistencias de 5W y unos capacitores para 600V y parecio amainar, pero realmente seguiamos teniendo problemas.

El snubber evito que el arduino se congelara en una sola posición, pero la LCD de 20X04 seguía borrándose eventualmente, habia que reiniciar la unidad etc etc..

Busque y busque y eventualmente encontre la línea que deje arriba;

"Las voltajes trascientes pueden llegar a ser de 6 a 8 veces la tension nominal de alimentación, y generar una frecuencia que viaja en sentido inverso de la tensión de alimentación"

Y aqui entra un dato bastante observable al menos en lo que a mi me paso;
Durante el proceso, hice pruebas y eventualmente un patrón emergio, claro como el agua; el borrado de la LCD pasaba en el ciclo de apagado, nunca de encendido, la sorpresa?

Era cuando se apagaba la solenoide!!!!!

Quien iba a pensar que un componente que consume 0.42A a una tensión de 220VAC, puede genera tanto ruido electrico, sobretodo teniendo en cuenta que estabamos a casi 15m de separación de la misma.

Y aqui es donde entran los MOV, al ser una tensión tan alta y tan rapida, alcanza a pasar por los filtros comunes de VCC que tenemos montado en nuestro procesador, es decir; el ruido entra por la linea de Voltaje de alimentación al arduino!!!!

Poner un MOV a tu voltaje adecuado, es mas que necesario, para evitar este tipo de sucesos.

Yo personalmente uso; Snubber entre los contactos de un contactor o relay
Y un MOV a 250 o 260VAC entre las terminales de la bobina del contactor.

Espero que te ayude algo de esto, si necesitas mas ayuda, solo dime.

LitteFuse tiene; MOV, snubbers y Diodos para trascientes, y diodos de descarga, hay un buen de hojas de eso.

-Alex.

1 Like

Hi,
Otra cosa que hay que tener en consideracion es anadirle un fusible. Cuando el mov se activa la resistencia baja a casi zero y esto va a hacer que el fusible funda y protejera el equipo. Si el corto es por un tiempo largo entonces esto va destruir el MOV.

tauro0221:
Hi,
Otra cosa que hay que tener en consideracion es anadirle un fusible. Cuando el mov se activa la resistencia baja a casi zero y esto va a hacer que el fusible funda y protejera el equipo. Si el corto es por un tiempo largo entonces esto va destruir el MOV.

Hola, creo que estashablando de otro dispositivo de proteccion que se llama "crowbar"

El MOV crece su resistencia de manera logarítmica en cuanto sale de su tension nominal, claro, el uso continuo los va destruyendo internamente.

En el Trascil o en el crowbar es donde se observa ese efecto, de hecho es el Trascil el que realiza "un corto en la linea" para evitar que la FEM regrese por donde vino, siendo este ultimo el que se tiene que proteger por medio de un fusible.

Hi,
No, el MOV se cruza cuando la corriente y el voltaje es muy alto.por eso lo del fusible. La resistencia es alta y cuando alcanza el punto de conduccion se cruza.

Esto es una traducción libre del link que puso tauro0221:

  • Obtener el voltage que circula a través del interruptor
  • Determinar la máxima corriente que el interruptor puede manejar. Este dato suele venir en el datasheet del interruptor.
  • Calcular el valor mínimo de la resistencia del snubber RC dividiendo el voltaje que circuila por la máxima corriente. Por ejemplo, suponer un voltaje de 160v y una corriente máxima de 5A:

R=V/I=(160V)/(5A)=32 ohms

  • Determinar la frecuencia de cambio, en pulsos por segundo. Por ejemplo supongamos que el interruptor cambia 50000 veces por segundo o 50 KHz. Este valor es determinado por los diseñadores del circuito y debería estar disponible en la documentación del circuito.
  • Calcula la capacitancia del snubber multiplicando la frecuencia de conmutación por el cuadrado del voltage adquirido en el paso 2 a la inversea (dividir 1 por el valor). En el ejemplo para una frecuencia de 50KHz y un voltage de 160V, la ecuación queda:

C=(1/(160V^2)))*(50KHz)=780pF

Le veo un problema al método. Esa ecuación creo que se usa generalmente en fuente conmutadas en la que el MOSFET trabaja a una frecuencia de conmutación alta; pero ¿qué frecuencia puede haber en un contacto que se abre/cierra una vez a la hora/dia/mes? Supongo que habría que usar la frecuencia de red (50/60Hz)...

En realidad, yo utilizo un filtro RC+MOV.

Y no encuentro la foto de la chapuza... bueno luego la haré una y la subiré.

He aquí una foto de la chapuza:

El automata es un atmega328p con entradas/salidas digitales optoacopladas... no mucho hay que decir sobre él.

Los relés auxiliares son de 24VDC y están conectados al automata en su correspondiente salida optoacoplada, además en la tornilleria del zócalo llevan el diodo antiparalelo.

Los dos contactores manejan dos motores trifásicos de 2.5KW cada uno. Como me era imposible poner un snubber en el motor, se lo puse al contacto. Para ello me hice una placa con la resistencia, condensador y varistor y con cable rigido lo uní al contactor. No me gusto para nada, sobretodo estéticamente... Los contactores son de 110VDC así que llevan un diodo antiparalelo y es el cable azul que va detrás de los snubber... un simple cable con el diodo y un poco de termoretractil para aislar conectado a los bornes de la bobina.

Con eso me refería sobretodo a ¿donde colocarlo?. Imaginad que solo pongo la resistencia y el condensador con cable por encima del contactor. En teoría el snubber debe de estar lo mas cerca posible de la posible fuente de "chispa". Y como bien dicho se ve CHAPUCERO.

1 Like

Yo prefiero que se vea mal pero que el sistema se comporte bien.
Dentro de todo veo que armaste un par de placas pcb para los snubbers. Y tu le llamas a eso Chapuza, vente para mi pais a ver tableros electricos. Tendran los snubbers pero no como en tu caso.

El problema de un tablero ya armado es que no se hizo la previsión para este problema. En general nadie la hace. Se resuelve luego.

No tienes mucho espacio y ademas los componentes del snubber son voluminosos.

O lo dejas asi o considera usar SSR de la misma potencia con cruce por cero y luego vemos si se repite el problema.

1 Like

La historia del cuadro es bonita:

La primera vez que lo vi, dije: "si se rompe, ni de coña lo arreglo". Estaba todo lleno de contactores, temporizadores, cables gordos a millones (no miles, millones)... Y de vez en cuando fallaba y gracias a Dios se arreglaba solo :S Así que llegado un momento, conseguí un Omron de octava mano, hice el programa en ladder y desmonte todo lo que había y lo puse nuevo.

En aquel entonces Arduino bien poco, por no decir nada. Pero llegado el momento necesitaba modbus y el omron no tenía y conseguir un módulo externo que lo hiciera era caro y díficil. Ya conocía a Arduino y ya había luchado un poco con los ruidos así que, hice los automatas,los probé, y cambié el Omron. Allí empece a ver como poner los snubber.

El primer snubber lo hice con placa de agujeros, y una vez que vi el resultado, por mucho menos trabajo haces una placa la repites las veces que haga falta en el diseño (copy+paste) y haces el planchado. Empece a colocar por todos sitios.

El resultado es que hasta el momento llevo 10 meses con solo dos incidencias: encontré un fallo de programa y quemé un max485 al jugar en caliente con el bus, es decir, errores humanos.

En cuanto a los snubber, tuve un problema con unas electroválvulas. Estas están fuera del armario y lejos, y no tenía accesibles los bornes y no podía cortar el cable por que están en una zona de aceite , vamos que las tuberias gotean y caen aceite por todos lados. En la foto no se ve entero pero abajo, a la izquierda, pasando la canaleta se aprecia una caja negra con un varistor azul. Del bornero de abajo, saque los cables de la electroválvula y los lleve al snubber y luego al relé que lo comanda.
No se hasta que punto estará bien eso.... ¿qué opinais?

¿Chapuza? Si. En españa si ven eso en un cuadro eléctrico se me echan las manos a la cabeza. Pero si necesito comprar un par de automatas a 250€ cada uno (más luego el software de programación...) cuando ese vale 20€ en piezas...

Hi,
victorjam si lees el texto dice que es una equacion basica que te permite disenar un snubber practico. Si lo haces seguiendo la equacion cientifica necesitas un doctorado si tomas todas las variables en consideracion para disenar el snubber. Yo sinceramente prefiero usar el mov al snubber. Yo lo traje a colacion por lo facil de hacer pues no se que facil algunos miembros del forum pueden obtenerlo. Otra cosa que no se a mencionado es que si los usa a la entrada de la energia 120 o 220 dependiendo del sitio en que vives te protejera de los rayos. Y lo digo por experiencia.

Yo los tengo intalados en todos los AC outlets de mi casa. Los intalo en forma de delta. Conecto uno del que suple el voltaje o " el vivo" a comun, otro del comun a tierra y de tierra al que suple el voltaje. Esto te protejera tu casa o equipo en caso de rayos. Cuando el MOV actua tumba el breaker.

Otra cosa que hay que tomar en cosideracion es el voltaje de operacion. Yo prefiero usarlos 50 voltios sobre el voltaje de operacion. Muchos usan dos o tres veces el voltaje de operacion pero yo creo que si lo disenas para un voltaje mas alto de operacion cuando actua ya el equipo se ha destruido.

Para mi el MOV es un componente muy importante, hace el trabajo y la ironia es que es bien barato.

Si lo haces seguiendo la equacion cientifica necesitas un doctorado si tomas todas las variables en consideracion para disenar el snubber.

Antes es posible que bastará con un buen manejo matemático. Eso es analisis matemático simple y llano. Nada de doctorado.
Hoy con los programas de matemática no necesitas doctorado para resolver eso.
Y sin ir mas lejos, un distro Ubuntu viene con Mathematica un programa de muy buen nivel que resuelve eso sin problemas y es GRATIS.

Los intalo en forma de delta. Conecto uno del que suple el voltaje o " el vivo" a comun, otro del comun a tierra y de tierra al que suple el voltaje. Esto te protejera tu casa o equipo en caso de rayos.

¿en delta?¿te refieres a esto?:

snubber_delta.png

Uso MOV y RC por un motivo. Al probar placas pongo un contactor quemado de 220V, si quemado: funciona pero hace unas cosas muy feas, utilizo un taladro de 110v muy viejo (de los primeros electricos), y para obtener los 110v un transformador de 220 a 110v. Empiezo a cerrar y abrir contactos como un loco activando y desactivando el taladro también. Si el Arduino se cuelga hay algo mal. Me di cuenta que poniendo solo MOV fallaba de vez en cuando, pero con un conjunto MOV+RC falla muuucho menos.

Busco una regla básica, que funcione en la mayoría de los casos. Como decis, si te pones a hacer el cálculo, un doctorado no sé, pero tiempo hay que echarle y mucho. Y no creo que todos tengamos la capacidad de realizar el cálculo, al menos yo no me siento capaz ahora mismo.

Lo del proceso que recomendó tauro0221 no está mal. Sólo que no veo donde aplicar el paso 4 de aplicar la frecuencia. Sobre todo, cuando hay o no hay, ejemplo: electroválvulo de riego: se enciende una vez durante una hora al día. Los contactos no vibran. Por eso pregunté si hay que calcular con la frecuencia de red.

1 Like

Hi,
Si ese es el esquematico en la forma que yo hago las connecciones de los tres mov al los AC outlets. Vienen uno que se instala en la caja principal de breakers de la casa y y te proteje toda la casa en caso de que caigan rayos cerca de tu casa. No necesitas instalarlos en los AC outlets. El instalarlos te protejera los enceres electricos de disturbaciones electricas.

Este hilo puede ser uno de los mas simples que he visto.
Encontré otro pero lo perdí, ya volverá a aparecer, donde había un abaco para todas las situaciones.

How to calculate resistor and capacitor size for snubber circuits

Veran es un caso muy intersante para una bobina de Riego de 24VAC 60Hz.
En el ejemplo se dan los parámetros.

El enfoque nuevo para mi es un par de diodos zener de 47V uno en directa y otro como zener y por lo tanto limitando la tensión maxima a 47V o sea el 47.7V > 24 Vpp = 33V aprox. El enfoque es muy interesante porque plantea una solución diferente a la del snubber pero mas rápida.
Funciona bien para todas las situaciones de reles, pero no es aconsejable para situaciones mas veloces, pero no es el caso. Acá planteamos RELES, contactores, etc.

El calculo del snubber RC esta presente de modo simple

Luego alguien mejora la idea de los dos zeners por TVS Transient Voltage Suppression Diodes

Y para terminar, alguien refuerza la sugerencia de @tauro0221.

In your specific application, we would use a S07K35 MOV across each contactor coil. These are generally installed right at the coil terminals.

This has proven to be extremely reliable for more than 30 years in the history of my company.

Como @tauro0221, hace 30 años el usa MOVs con excelentes comportamiento.

Hi,
El TVS hace lo mismo pero es para protejer transistores y componentes de logica que son de alta velocidad. Por lo tanto require un dispositivo que actue mas rapido que el MOV. Ahora paraa transiens como selenoides y relais el MOV es el mejor y mas cuando el voltaje es de alta tension y corriente. Cada cual tine su sitio en donde se usan.

Si que si, la sugerencia de poner un MOV en el snubber es mucho mas que mejor,
Aqui un ejemplo de un snubber "profesional" jjajaja

Y este otro es un snubber que venden claro se ve que tiene un MOV.


Snubber en aliexpress

Ciertamente, ya los venden, pero es mucho mas economico hacerselos uno.

-Alex.

Hi,
No se ven bonitos pero despues que hagan el trabajo que importa. No. Y son echos casero.

Dado que han abierto mi viejo hilo vengo a ver si me podeis resolver unas dudas.

Tengo pensado un nuevo proyecto, un pequeño sistema de riego y para ello voy a usar electroválvulas. Hay muchos tipos, voltages, etc, además la válvulas de riego son generalmente caras, aunque he conseguido encontrar unas a un precio razonable.

Estás son de 24VAC y consumen un 300mA. Y hay que gobernarlas. Hay varias soluciones:

  • Usando un relé. La manera más fácil, dado que se encuentran modulos de reles baratos, e incluso aunque me lo montara en plan diy, sale más barato, dado que consigo los relés por menos de 1€. Obviamente, usando un optoacoplador y un diodo antiparalelo. Ahora bien, en la conmutación, como bien sugiere Tauro, debería usar un MOV. La duda es, al tratarse de 24 voltios, ¿cual será la tensión máxima del MOV a usar (valores comunes que he encontrado 30, 60, 75 voltios)?
  • Usando un relé de estado sólido. He estado mirando modelos, de precios bastante caros en comparación a un relé convencional. Pero si me decidiera he visto que generalmente la tensión mínima de carga es de 24V, con lo que se queda muy justo para el funcionamiento de la bobina. ¿Debería funcionar correctamente?
  • Usando un relé de estado solido DIY. Usando un moc3xxx y triac, pero curiosamente, por mas que busco generalmente encuentro el tipico circuito para conmutar 220V. No entiendo mucho de triacs, pero creo que generalmente funcionan con una tensión mínima de 30V. Así que creo que se queda fuera de la posibilidad de usarse con los 24V. ¿Alguna sugerencia de circuito?

Cómo veis empiezo la casa por el tejado, en vez de ponerme a programar como un loco primero resuelvo los problemas de hardware.

Primero aclaro que había un comentario de un forero y su respuesta y al no ser procedentes con las normas fueron movidas a un nuevo hilo.
Por supuesto que el autor del hilo puede seguir como quiera y cuando quiera, por eso continúa el debate de Snubber.

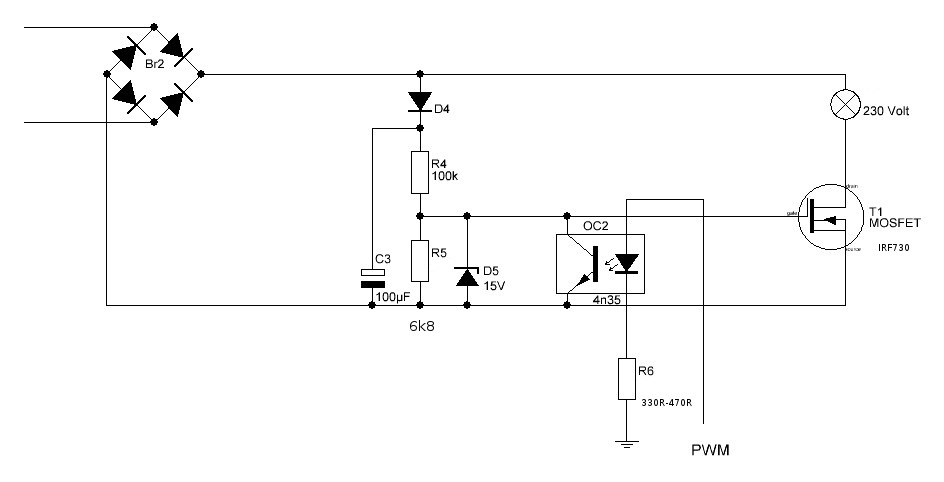
Sugerencia 1:
Yo tengo una sugerencia que puede hacerse con un MOSFET o un IGBT, lo mas adecuado precio/perfomance tal vez sea un MOSFET

Porque no usas la configuración de un MOSFET como centro de un puente de diodos que actúa del mismo modo que un triac con las ventajas que justamente has expuesto.

Este es el esquema:

Simple no? Te dejo el hilo fuente para que estudies su comportamiento pero seguramente ya lo comprendiste.
Con el mosfet/IGBT lo comandas con 3.3 o 5V, y conmuta cuando gustes. Ni 20 ni 10V.. A la Vgs correspondiente.

Sugrencia 2: si usas algo que requiera controlar las válvulas como un RELE, puedes usar zener en oposición. Uno controlará un semicilo y el otro el opuesto. Zeners de 24 a 3X volts no tendras problemas en conseguir.

Esa fue otra solución al tema de las desconexiones.

Clip2net_190812134909.png

Clip2net_190812134909.png