Problem with my first board Bootloader

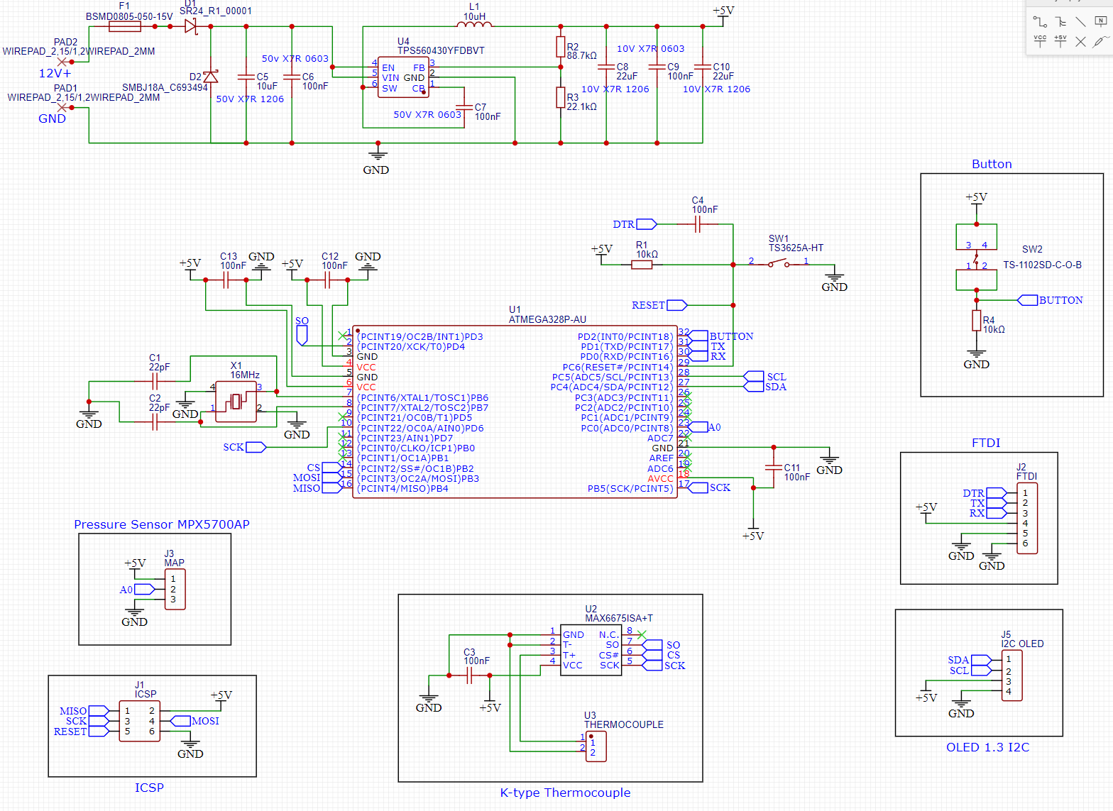
Hello, i designed my first custom board and as i am noob i think i made mistake somewhere.
Voltage regulator works fine, i measure 5.02V on 5V line.

Problem is i am not able to upload bootloader. I have this error:

avrdude: Yikes! Invalid device signature.
Double check connections and try again, or use -F to override
this check.

Failed chip erase: uploading error: exit status 1

I am using Arduino UNO as ISP programmer, connection from UNO to my Board is ok i verified it many times.

If i connect my board to UNO ICSP pins Uno Restarts one times.

I rried to desolder blank atmega chip from my board a solder one from spare Nano board where bootloader is and still the same, ICSP and FTDI does not work.

I tried to design the board as beautifully as I could, but there must be a mistake somewhere :frowning:
Maybe the crystal, its capacitors, or the schematic is wrong..

I did not solder yet OLED, Thermocouple IC 6675 and MPX5700AP

Can someone look at it? Thank you!!!

To what pin on your UNO do you connect the RESET pin of your board?

pin 5 on ICSP Header

sometimes i have this error

avrdude: Expected signature for ATmega328P is 1E 95 0F
Double check chip, or use -F to override this check.
Failed chip erase: uploading error: exit status 1

and sometimes this

avrdude: Yikes! Invalid device signature.
Double check connections and try again, or use -F to override
this check.

Failed chip erase: uploading error: exit status 1

Chip on my board is marked as MEGA328PU
this one: https://www.lcsc.com/product-detail/Microcontroller-Units-MCUs-MPUs-SOCs_Microchip-Tech-ATMEGA328P-AU_C14877.html

Good hint, i connected reset from my board to pin 11 on arduino and everything works now :slight_smile:

1 Like

That's what I suspected, as we have seen a few already who did exactly the same.

1 Like

This topic was automatically closed 180 days after the last reply. New replies are no longer allowed.