Wireless lighting control for Scale model car.

Hello,

I'm almost midway building a scale model car kit which comes as pieces and needs assembly, painting etc. It is a 1:24 scale model. The length of the car is almost 25cm.

I want to add lighting into the car which can be controlled via Bluetooth/WiFi (android phone) and also power it using a battery.

I'm used to using Arduino and HC-05 with Android app. But I'd like to shrink the project to fix it inside the car as I will need to add some kind of battery to it too.

I'll need 9 or 10 pins but I'm okay with using a shift register/transistor array.

  1. What's the best module/board to use if I want it to be powered by battery and needs wireless connectivity?
    Is ESP a route to go with ?

  2. Is HM-10 as a stand-alone a good option?

  3. What's the best way to power it with. Rechargeable preferred but not necessary..

If nothing works I'll have to make space for Nano/Promini and HC-05 and a battery. But then I'll have to cut some parts off the model and it might look ugly.

Thank you!

Wireless relay shown below might be a good alternative.

Not sure which keyfob would suit but I imagine any of the standard 433 units shown in the same Ebay search would suffice.

Receiver itself is programmable to suit whatever keyfob.

https://www.ebay.com.au/itm/433Mhz-1CH-RF-Relay-Receiver-Wireless-Remote-Control-Light-Switch-Micro-Modu-fr/274288171821?hash=item3fdcd95b2d:g:4PgAAOSw-mVdzSRO

3rroR431:
I'll need 9 or 10 pins but I'm okay with using a shift register/transistor array.

  1. What's the best module/board to use if I want it to be powered by battery and needs wireless connectivity?
    Is ESP a route to go with ?

9 or 10 pins? Input, Output, Analog??? What are you doing with all those pins?

I am particularly fond of the Wemos D1 Mini for my WiFi projects.

SteveMann:
9 or 10 pins? Input, Output, Analog??? What are you doing with all those pins?

I am particularly fond of the Wemos D1 Mini for my WiFi projects.

Sorry, I forgot to mention that All the pins are for outputs only without the need of PWM.

To control each set of lights individually..

  1. Headlamps
  2. Left indicators
  3. Right indicators
  4. Fog lamps
  5. Tail lamps
  6. Break lights
  7. Interior lights
  8. DRL
    etc..

All of these are 3mm 2V LEDs.. I'll take a look into Wemos D1.. but how is it easy to power it with a battery? Hopefully rechargeable? Li-po maybe ?

3rroR431:
8. DRL

Wassat?

blomcrestlight:
Wassat?

Daytime Running Lights.. Basically nothing but another 2 LEDs.. that's all.

What is the physical space available for the receiver and battery - L x W x H in mm?

You can build an ESP266 into a very small package but I don't think it has 10 I/O pins.

I also built a compact combination of nRF24L01+ and Attiny1634, The HC05 module is much the same size and style as an nRF24

Note that the part at the top left is a motor driver that you won't need and also note that I had sawed the antenna off the nRF24 to make it shorter - just using a bit of flexible wire for the antenna. I suspect that would work with a HC05 if you need the space but I have not tried it.

...R

Robin2:
You can build an ESP266 into a very small package but I don't think it has 10 I/O pins.

...R

I can adjust with just 2 PWM pins or 8-9 digital pins but I'm trying to squeeze in a esp32 with li-po. I don't have to worry about battery, Bluetooth module and number of pins.. but I've never worked with one..

And Thank you for the suggestion but the ESP8266 you made is a bit complicated for me.

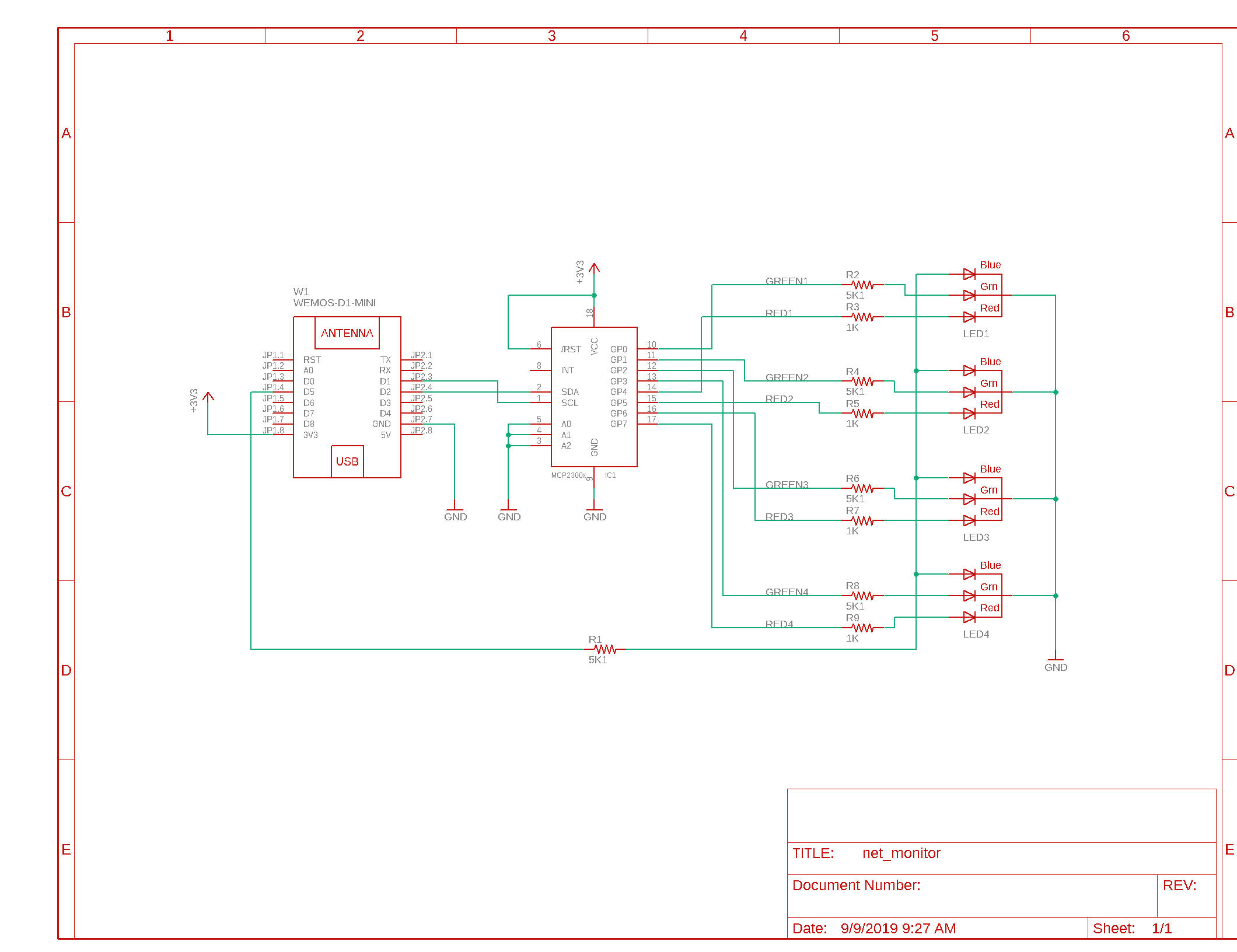
Wemos D1 Mini ---> MCP23008 IO Port Expander

If you need 16 ports, use the MC230017.

Done.

Here is a schematic of a project I did last year using the Wemos D1 Mini and an MCP23008 port expander. The project was to be able to tell at a glance if everything on my home IOT network was running. The Wemos pings my NAS, Home Assistant, PLEX and router every ten seconds. If a ping fails, the LED goes red.

3rroR431:
And Thank you for the suggestion but the ESP8266 you made is a bit complicated for me.

I just soldered on the header pins (and then cut a few of them off as I did not need them) and three resistors and a few pieces of wire.

...R