Keine Angst vor dem ESP8266-01 bzw. ESP-01
In zahlreichen Diskussionen hier oder in anderen Foren wird gern vom ESP-01 (bisher auch von mir) abgeraten, da dieser sehr viel umständlicher zu verwenden ist. Das "Umständlich" bezieht sich auf das Flashen des Sketches.
Damit es mit dem ESP-01 weniger Probleme gibt, empfehle ich immer einen eigenen Sketch zu Flashen und nicht mit der vorhandenen Firmware und den AT-Befehlen zu arbeiten. Mit 1MByte Flash hat der ESP-01 erst mal genug Platz für umfangreiche Projekte. Eine kleine Einschränkung gibt es, wenn das Projekt mit einer Webseite auf Spiffs oder LittleFS ausgestattet wird.
Dann wird es für eine komfortable Programmierung über OTA eng bis geht nicht.
Aber auch hier gibt es eine Lösung, dazu später mehr.
Auch wenn der ESP-01 nur 4 nutzbare GPIO's hat, kann dieser mit passender Erweiterung per I2C auch für
komplexere Projekte eingesetzt werden.
Der Reiz für mich war es, "minimalistisch" meine Projekte umzusetzen.
So entstanden in kurzer Zeit folgende kleine Projekte.
- Gaszähler auslesen (nach Fips) nur eben mit dem ESP-01
- Anzeige Drainagepumpe, auf Webseite der Pumpenzahl
- Komplette Drainagepumpensteuerung inkl. Punkt 2.
- Weitere Projekte werden sicher folgen
In meinen Projekten spielt der I2C-Bus eine große Rolle und dank dessen lassen sich zahlreiche Erweiterungen
am ESP-01 betreiben.
Aktuell teste ich eine kleine Wetterstation, mit div. Sensoren am I2C-Bus sowie einem OLED die diese Daten
auf einer Webseite sowie dem OLED visualisiert. Weiterhin werden von einem anderen System per UART Daten
an die serielle Schnittstelle des ESP-01 gesendet, die auch auf der Webseite und dem OLED angezeigt werden.
Nach dem ersten Flashen (per FTDI-USB-Adapter) wird die UART freigeschaltet und jedes weitere Update per OTA geflasht. Damit dies auch sicher funktioniert, habe ich den ESP-01 mit 4MByte Flash bestückt.
Die Umbauanweisung dazu wurde freundlicherweise von combie hier bereit gestellt.
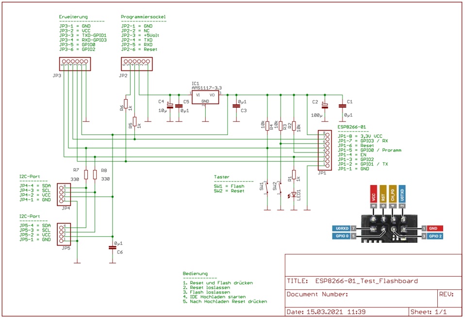
Um den ESP-01 zu flashen gibt es im Netz sehr viele Anregungen. Diese haben mir alle nicht gefallen, sodass
ich mir einen eigenen Programmer zusammen gelötet habe.
Schaltung dazu folgt im Anschluss.
Damit macht das Flashen (fast) genau so viel Spaß, wie bei einem Wemos D1 mini oder NodeMCU. Nur dass ich aktuell noch zuvor 2 Tasten drücken muss. Evtl. nehme ich noch eine kleine Erweiterung (2 zusätzliche Transistoren) vor, um den Flashvorgang ähnlich wie am Wemos/NodeMCU zu "automatisieren".
- Schaltung des Programmers
- Foto des Programmers inkl. Testprojekt

