Hey, I have a Bose lifestyle 12 sound system that works with the Rc-9 RF based remote, however it is broken beyond repair now. I want to use my Arduino uno to drive a rf transmitter and control my sound system. I have the codes, its is very simple is uses the same NEC protocol ir codes and timing, but instead uses OOK to transmit IR timings using a 27.145mhz osscillator. Ex. Codes +9024 -4512 +564...etc which is the same as protocol = NEC2, device = 186, subdevice = 85, obc = 76. I have not been able to find a suitable library that allows me to simply define the OOK timings to transmit to an rf transmitter at that specific carrier frequency using IR based NEC protocol timings
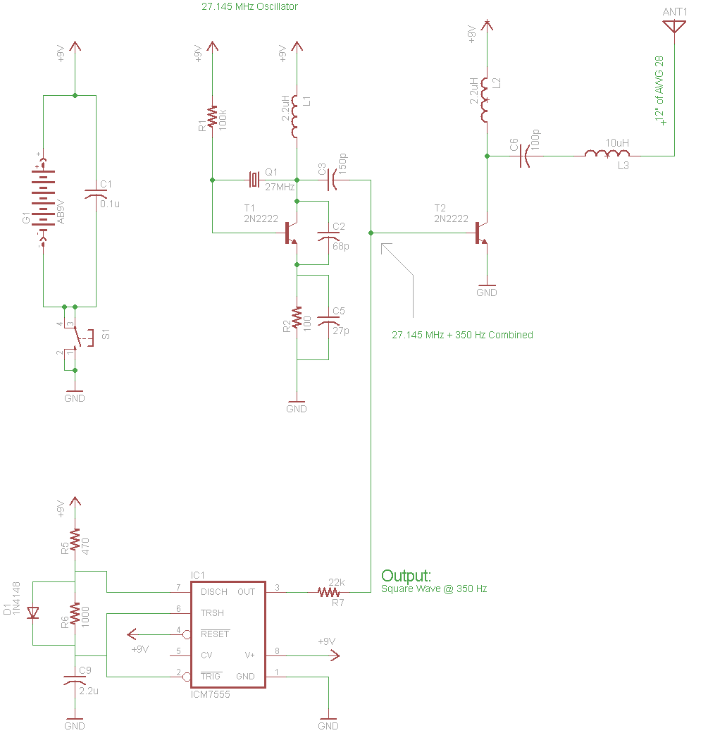
here is the rf circuit, I want to replace the 555 timer with my arduino but im also not sure what lines on the schematic to hook up with my arduino.
I have all the timings and such I need as well as a raspberry pi based program that is known to work, but I would like to try and stay away from using a raspberry pi ( I like a challenge). The full website where I got everything is-GitHub - probonopd/Lifestyle: Controlling 27.145 MHz BOSE Lifestyle with ESP8266 and Raspberry Pi
but the only information about adapting this to an arduino includes possible future projects and are not discussed in detail.
Any help would be Greatly appreciated, Thanks.

