DC blown fuse indicator circuit

Does anyone know of a 12V DC blown fuse indicator circuit that can work with an arduino or esp32. I see lots online about how to get an LED to light up by paralleling a resistor and led with the fuse so that when the fuse blows the led lights.
My requirements are, with one or 2 pins of the arduino or esp32, how do I monitor a bank of 5 fuses. I don't need to monitor them individually although that might be cool. I just need to know that one of the fuses are blown. I need the microcontroller to be able to detect it because it will help locate a fault in a distributed system. If there are alternative methods of detecting a fault such as current monitoring etc I would be interested. Basically, with nodes distributed in different places throughout a boat I want some way of the uC detecting a fault which it can then communicate.

Thanks

Can you not just monitor the voltage on the fused side of the circuit?

This was in my mind but might be mad!

aarg:
Can you not just monitor the voltage on the fused side of the circuit?

Can you do that with 5 fuses and only 1 or 2 pins? I could use an I/O expander

You wrote :"Does anyone know of a 12V DC blown fuse indicator circuit that can work with an arduino or esp32. I see lots online about how to get an LED to light up by paralleling a resistor and led with the fuse so that when the fuse blows the led lights. ".

Since you know this works, replace that LED with the LED in an opto isolator and monitor the output with your Arduino.

Paul

I was wondering about optoisolators. I suppose there is no problem paralleling them to use 1 pin for 5 fuses

This was in my mind but might be mad!

One end of the [u]voltage divider[/u] goes to ground. Or, you can use a [u]protection diode[/u]. An over-voltage protection circuit is best if the 12V is unregulated. (And, I'd increase the current-limiting resistor to around 10K.)

If you don't have to know which fuse is blown you could use a [u]NAND gate[/u].

If you want to detect if any of a set of voltages has fallen down to ground a set of diodes
working as a wired-AND circuit might be enough?

Would that work with a fuse though? What would happen when it is switched off. Really I need to detect a break in the circuit at that specific point.

pmagowan:
Would that work with a fuse though? What would happen when it is switched off. Really I need to detect a break in the circuit at that specific point.

Interesting problem. However, what do you hope to gain by checking the fuse when the power is off? The fuse won't blow with the power off, and when the power is on the voltage detection circuit will indicate the fuse has blown.

Good point. I suppose I can code the uC to to ignore the signal when it powers the circuit off and only indicate when the circuit state is on and the signal is high.

Hi,
Just an idea.
Place an opto coupler input across each fuse, with suitable current limit resistor.

Parallel up all the output transistors with single resistor to 3.3V
Output of the optos will be HIGH until one fuse blows and the respective output pulls to gnd.

Don't be stingy , use an opto per fuse.... :slight_smile: :slight_smile: :slight_smile:

Tom... :slight_smile:

Looking more closely at my problem I do need to know about the fuses even if 1 circuit is turned off and in most of our examples this would invalidate the signal. i.e. I only need to know that A fuse has blown, not which one, but any of the 5 circuits could be off while another of the 5 is on.

I was looking at a NAND gate but I don't think it would work. So, if I have 5 fuses for 5 loads and each of them can be switched the NAND gate would always return a high if any of the loads were switched off. In this way it would indicate a blown fuse falsely. I could correct for this in coding by turning all the load switches to high to detect a blown fuse, even if for only a fraction of a second, and then detect the high NAND output but it starts being complex and less intuitive.

Do I need an OR gate with the standard blown fuse indicator circuit? So, if any fuse is blown it would normally light the led but instead apply the signal to an OR gate and if any fuse is blown, i.e. any led indicator would be driven high, it would send a signal to the uC. However, in this case can I not just attach the 5 led sources direct to the uC pin with an appropriate resistor?

It may be easier overall, just to increase my I/O pins and detect each fuse individually.

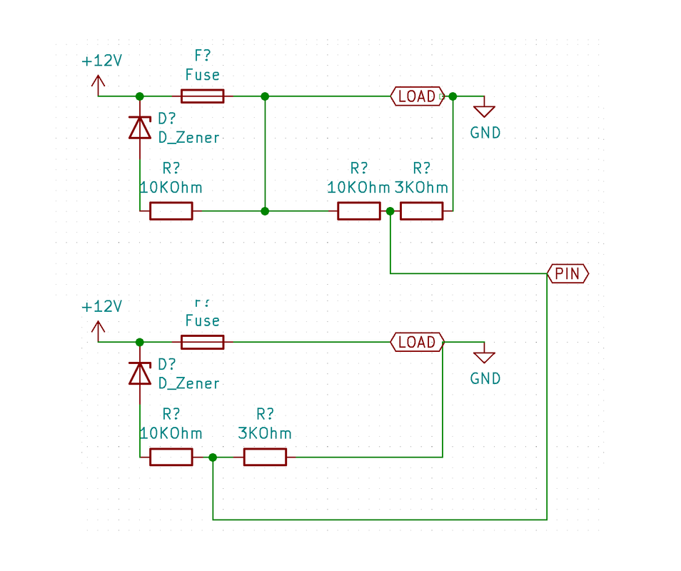
Could someone explain why this circuit would not work?

My understanding is:
when circuit is on and everything functioning the path of least resistance is through the fuse and the uC pin sees no or very low voltage. When the fuse blows a small amount of current will go through the zenner, which will protect for overvoltage, and then be divided down to 3v for the uC to detect. If any circuit is off it would not affect it and any circuit with a blown fuse will trigger the uC. What happens if 2 fuses blow? 2 signals the same, don't multiply?

I could stick an octocoupler in each circuit for added protection.

pmagowan:
Could someone explain why this circuit would not work?

My understanding is:
when circuit is on and everything functioning the path of least resistance is through the fuse and the uC pin sees no or very low voltage. When the fuse blows a small amount of current will go through the zenner, which will protect for overvoltage, and then be divided down to 3v for the uC to detect. If any circuit is off it would not affect it and any circuit with a blown fuse will trigger the uC. What happens if 2 fuses blow? 2 signals the same, don't multiply?

I could stick an octocoupler in each circuit for added protection.

With an intact fuse uC will see 12V because it is connected to the other side of the fuse, not good.
fuse1.jpg
Tom... :slight_smile:

fuse1.jpg

An alternative with optoisolators and transistor. Would this work if added to all circuits and to one pin?

TomGeorge:
With an intact fuse uC will see 12V because it is connected to the other side of the fuse, not good.
fuse1.jpg
Tom... :slight_smile:

If I connect direct to ground would the load resistance not affect the calculations and potentially drive current through the indicator side of the circuit? I.e. if the fuse is intact, circuit on, and resistive load I would get a false indication. I suppose i could use a diode to prevent the 12v going down the post fuse branch of the indicator circuit.

What about the top version of this?

I think I am getting a bit confused, back to drawing board!

I think I will go with this solution and just parallel a number of them to the uC pin. That way if any fuse blows the uC pin will be drawn to ground and detect the blown fuse. I have inserted an additional LED in parallel with the optocoupler as an additional and more local indicator. So, if it works the uC will be able to send a message to the user that a fuse is blown in node x and then when the user opens node x they will find an led to indicate which fuse is blown. I will have to match the led forward voltage to the optocoupler. Alternatively I could move the resistor and add another one.

Hi,
This diagram should show why your idea will not be good, the high input impedance of the analog input will mean almost no current flows, so no voltdrop.
fuse111.jpg

Tom.... :slight_smile:

fuse111.jpg

Yes, the voltage divider method got away from me! I have changed to a PNP transistor driving an optoisolator now. I think that should work. I will do the calcs for the components and breadboard it first but need some optoisolators.