Led in parallelo con colori diversi e resistenze.

Alan18:
Ma se il PIN di Arduino che collego alla resistenza di base, ipoteticamente potesse fornire 9 v anziché i 5, allora funzionerebbe?

Si, funzionerebbe, perché il PNP inizierebbe ad accendersi solo se la tensione scendesse sotto gli 8,4V circa.

Passando al secondo punto, i 5 led in parallelo sarebbero comandati da 5 transistor collegati a 5 PIN diversi.

Allora non sono in parallelo, sono cinque circuiti diversi, ciascuno con la sua corrente indipendente da quella degli altri.

... scusate, ma non è più semplice e più compatto usare solo un ULN2003A ? ::slight_smile:

Guglielmo

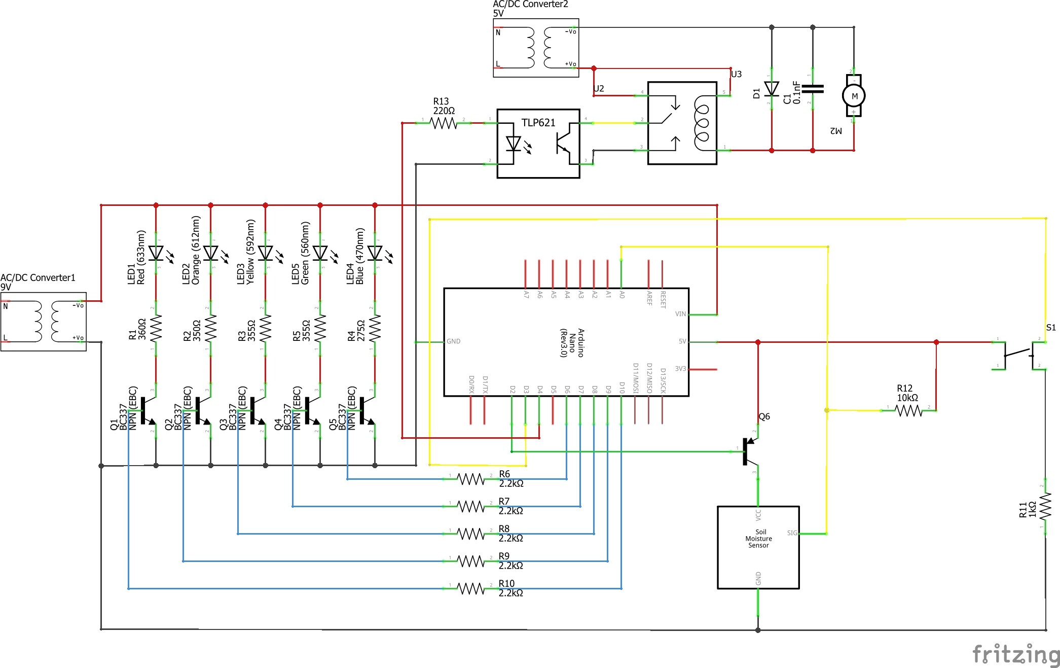
Scusate, allego lo schema di tutto il circuito. E' fatto con fritzing e so che non è leggibilissimo, ma è giusto per chiarire megli anche a voi quello che intendo fare. Vi prego di non considerare i valori delle resistenze sui led rosso e verde. Per questioni di praticità ne ho messi solo 2, ma i led come detto, saranno 5. Pensavo di collegarli in questo modo? E' corretto? Così non sono in parallelo? Grazie e abbiate pazienza se lo schema è quello che è....

Quello è lo schema pratico di montaggio....

Prometto che farò anche quello, ma sono davvero alle prime armi e autodidatta da poco partendo da zero completo. A livello grafico mi è più di aiuto questo al momento, piuttosto che lo schema "vero"....Di nuovo, chiedo venia e se riuscite a darmi una mano lo stesso, nonostante la difficoltà di lettura, ve ne sarei grato.

Aggiornamento: Ci sto lavorando allo schema eh.....

Allora....ho disegnato lo schema e spero di non aver fatto errori. E' la prima volta che mi cimento in questo ed ho cercato di fare del mio meglio...Ho solo qualche dubbio circa il collegamento del relay perchè non ho capito (dall'icona sullo schema) qual è il power, il ground ed il signal. Quindi li ho collegati un pò ad intuito.
A parte questo, la parte che mi interessava di più era il collegamento dei led. Sono di diversi colori e dovrebbero accendersi in base al valore letto dal sensore. Valore basso si accende solo il led rosso, valore alto si accendono tutti e 5, e poi ovviamente i valori intermedi con accensione di 2,3 o 4 led.
In questo modo sono collegati correttamente? Sono in parallelo giusto? La corrente che passa dal collettore di ogni transistor non è solo quella passante dal proprio led? Grazie. Spero apprezzerete lo sforzo.
Leggerò le risposte solo stasera purtroppo.
Grazie a tutti.

PS Mi sono appena accorto di aver dimenticato la resistenza alla base del transistor Q6...la aggiungerò ovviamente.

Bello! :slight_smile:
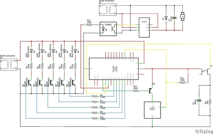
Il relè è al contrario.
Puoi anche pubblicare la foto nel messaggio, mettendo un'immagine con il collegamento alla foto che hai caricato.

Forse in fritzing non c'è un simbolo adatto a quel modulo relé.

Il diodo sul motore è giusto nello schema elettrico, ma girato al contrario in quello di cablaggio.

Sullo schema elettrico manca il collegamento GND del modulo relé verso l'alimentatore.

Meglio aggiungere un condensatore di debounce da 100nF in parallelo alla resistenza pull-down del pulsante.

I LED dello schema come già detto NON sono in parallelo, sono comandati da cinque circuiti (transistor) indipendenti.

Grazie, stasera con calma correggo gli errori e rimetto lo schema.

Ecco qui lo schema rivisto e corretto. Ho anche trovato un modulo relay adatto in sostituzione di quello precedente.
Ho provveduto a mettere il collegamento a gnd dal relay all'alimentazione, ho aggiunto un condensatore in parallelo alla resistenza del pulsante ed ho aggiunto la resistenza che mancava sul transistor Q6.
A questo punto, dopo aver anche capito il perchè quei led non sono in parallelo (grazie per la pazienza, Claudio_FF), posso ritenere questo schema come quello definitivo?
Accetto ben volentieri giudizi, oltre che sulla correttezza o meno dei vari collegamenti, anche sulla correttezza a livello grafico/estetico dello schema che sto postando. Dal posizionamento dei componenti al colore del cablaggio, insomma qualsiasi consiglio è ben accetto.
Grazie ancora per l'aiuto, ogni singolo commento è davvero molto prezioso specialmente per chi, some me, sta muovendo i primi passi.

PS non ho ben capito come inserire le immagini senza metterle come allegati.

--- modificato il post per farti vedere come applicare il piccolo trucco che trovi più avanti :wink: - gpb01

Alan18:
PS non ho ben capito come inserire le immagini senza metterle come allegati.

... devi usare un server pubblico dove poter mettere immagini e poi inserire la URL con l'apposito bottone per le immagini.

Guglielmo

Ma perchè, è sconveniente mettere allegati? Sinceramente mi sembra molto più pratico allegare, però se ci sono controindicazioni cerco di adeguarmi ovviamente.

Alan18:
Ma perchè, è sconveniente mettere allegati?

E chi l'ha detto ?

Certo, l'immagine è più comoda perché uno la vede subito, senza dover "scaricare" ed aprire l'allegato :wink:

TRUCCO: Allega l'immagine come stai facendo adesso e pubblica il post, poi: tasto destro sull'allegato e recuperi il link, edititi il post e ... inserisci l'immagine con l'apposito bottone usando il link dell'allegato :wink:

Guarda, l'ho fatto per te nel tuo post più sopra ... :smiley:

Guglielmo

Datman:
Puoi anche pubblicare la foto nel messaggio, mettendo un'immagine con il collegamento alla foto che hai caricato.

No, leggendo questo commento pensavo fosse sbagliato. Probabilmente era solo un consiglio.
Cmq grazie per il trucchetto. Tornando all'argomento principale...ora attendo eventuali giudizi, correzioni e consigli. :slight_smile:

Era lo stesso trucco: dopo che hai caricato, prendi l'indirizzo con il tasto destro e metti un'immagine con quell'indirizzo.

Ma invece riguardo lo schema, adesso è corretto? Grazie

Datemi almeno una conferma sullo schema, please...

Il diodo ai capi del motore è invertito.

Ciao,
P.

Ma non deve essere messo al contrario apposta per via del carico induttivo?

Per me lo schema è corretto diodo compreso.