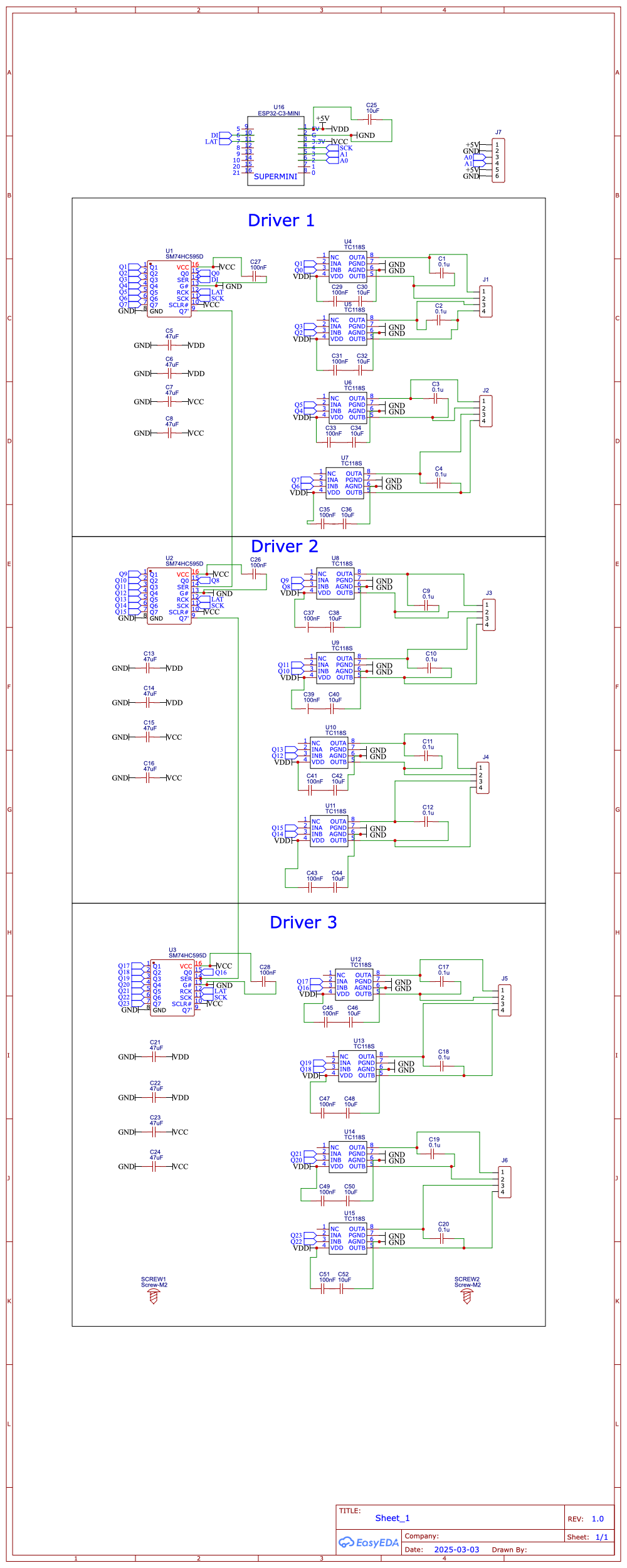
SM74HC595D and a stepper motor

Hello everyone! I am engaged in a project related to a stepper motor, the project has a 5V - 6 stepper motor and an Esp32-C3 mini microcontroller for control. I use SM74HC595D to extend the pins, and the TC118S driver for it. I will manage through SPI. Now I want to order a board for it and made a scheme, please tell me if there is a problem with it.

These are the origins where I got the information:

Here is my work, scheme:

Did you read the data sheet for the 74HC595?

1 Like

Yes, of course, did I miss something?

What is the min Vih at 5V?

1 Like

Did you meac for the 595 Vcc to be 3.3V?

1 Like

In the source where I got the information, the power supply was 3.5 V, and the motors also worked from 3.5 V. In my case, I supply the project with stable 5 V, and my motors also work from 5 V.

The 74HC595 need to have a Vcc of 3.3V.
Each IC should have a 100nF cap on Vcc

1 Like

I feed SM74HC595D from 3.3 V. I didn't quite understand about the capacitor, isn't it already installed in our project?

Each HC595 need a 100nF capacitor connected to Vcc
Each TC118S need a 100nF and a 10uF capacitor connected to Vdd
The C3 mini should have a 10uF capacitor connected to 5V

1 Like

Are you sure you can control your stepper motors using SPI?
The TS118s is intended to drive dc brushed motors.

1 Like

I looked at this author, he controls there:

If you decide to follow a video, you need to use the exact same components, connect them the exact same way and use the exact same code.

What you show in your schematic could be used to control 12 DC brushed motors. How it could be used for steppers, I have no idea.

I don't speak Russian.

1 Like

Yes, of course, I made a diagram after looking at the author, I have almost the same stepper motor, but with a gearbox:

As you recommended, I connected the capacitors as I understood. Did I do everything right?

I don't speak or read Russian, so it's up to you to decide but I would do everything exactly as he did and ignore anything I said previously.

Not sure you stepper with gear reduction will work, it may be too slow.

1 Like

Can you tell me if there is another solution in English?

Why don't you post you questions in the Russian forum?

This topic was automatically closed 180 days after the last reply. New replies are no longer allowed.