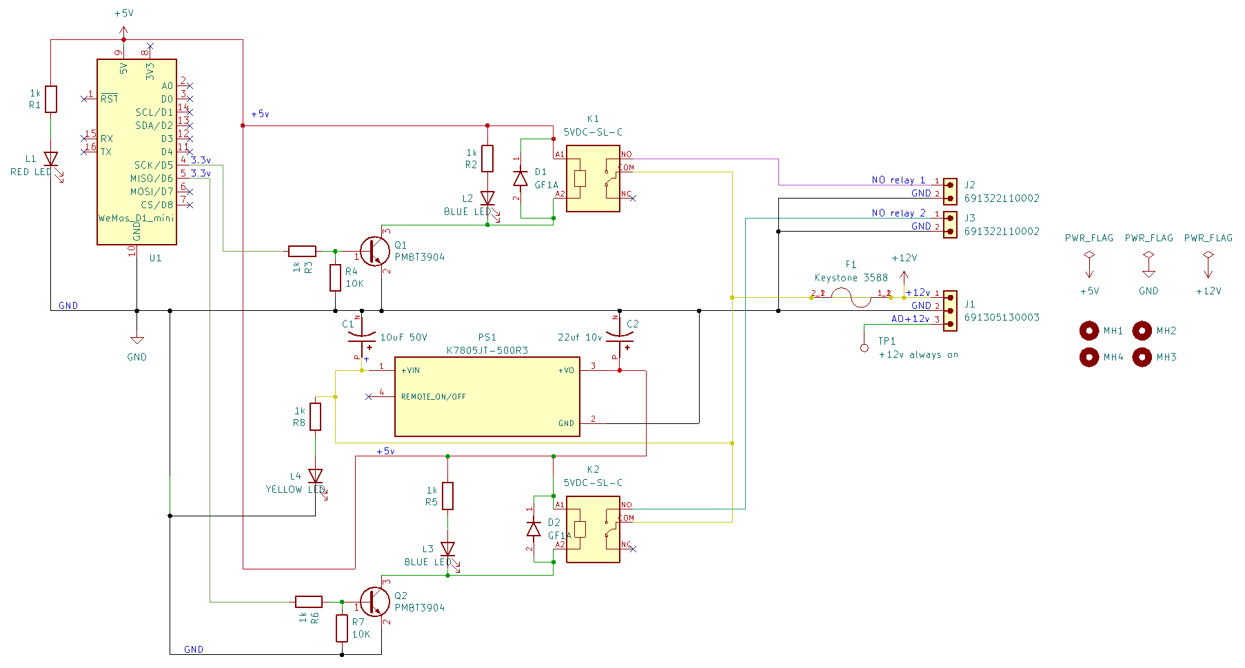
Hey all I have finished my design of my 2-relay board that I will be using in my car to turn on monitors.
I've been all around this design making sure everything is connected but I would like to have others who are more knowable on these things to lend a hand and let me know if the design is good or something needs to be changed/corrected/orientation.
I will be ordering the PCB + assembly service from JLCPCB and its around $60 for 2 of them so I want to make sure my design will work as I do not have any parts to build a prototype. I have all the correct JLC parts listed for each of the components and all that looks good when using the BOM and P&P files on the JLCPCB site - all in stock.
I have attached images of the schematic and board.
Please look it over and let me know if something needs to be changed or anything really! A little nervous about not being correct!




