Ttl to rs485 converter

Hello everyone,
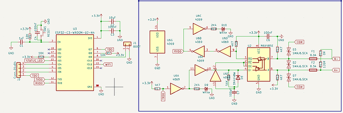
My problem is rs485 uart communication with automatic direction changing. My circuit, which I cloned from a commercially available rs485 to ttl converter, does not work. Last time I used integrated from 74HC14 series but the result did not change. I'm waiting for your help. thanks.

Schematic clone
image

I moved your topic to an appropriate forum category @gkhnmlym.

In the future, please take some time to pick the forum category that best suits the subject of your topic. There is an "About the _____ category" topic at the top of each category that explains its purpose.

This is an important part of responsible forum usage, as explained in the "How to get the best out of this forum" guide. The guide contains a lot of other useful information. Please read it.

Thanks in advance for your cooperation.

1 Like

What do you have to help troubleshoot the circuit?

First check to make is that every IC has power and ground, and that the circuit pulls the expected current from the supply (each chip's datasheet will give an estimation of current consumption).

Hello, there is no problem with the power, I checked. but I cannot communicate.

Check the datasheet for the MAX485 as I think 3.3v is outside the manufacturers operating specifications.

I fed it externally with 5 V, but it didn't work. The module I posted above also works with 3.3V.

Ok, so what voltage are you intending to use to power your cloned design?

I want to use 3.3V because my system has ESP32

Are you sure that schematic is ok? Rx -Tx reversed?


schematic like this

This topic was automatically closed 180 days after the last reply. New replies are no longer allowed.