Conception d'un PCB avec EasyEDA

Bonjour @jef59,
Voilà :

Pour les LABEL je l'avais compris dans mon fil sur la fabrication d'une UNO R3, par contre j'espère que EasyEDA fait la traduction lors du passage en mode de conception de PCB. Je le pense et je l'espère :wink:

Merci
Bonne journée.

A mon avis, tu le verra en générant la "netlist" pour le PCB du schéma.
Voir avant, en lançant les tests d'usages sur easy pour vérifier s'il y a des incohérences ou des "nets" (fils) pas nets.

j'avais lu je ne sais plus où que maintenant on sait qu'il faut être à plus de 10 GHz ou avoir de très grosses pistes en GHz pour que ce soit un souci avec les techniques de gravage moderne

Bonjour
ça fait plus de 50 ans que je fais des pcb ... bon maintenant plus au tire ligne au compas balustre ou au rotring ni même avec des décalcomanies.
j'utilise easyeda que je trouve très bien ... en général je route en manuel ... habitude j'ai corrigé des milliers de typon souvent en double face dans mon ancienne carrière ... et s'il y avait pour moi une raison du 45degré bah ca fait plus joli ... c'est mon avis et je le partage.
aussi par habitude je fais rarement de schéma (il est dans ma tête ) je pose les composants et nomme les équipotentielles (parfois j'adapte le code en conséquence quand le placement entrée sorties facilite le routage.(il faut évidemment que ce soit possible).
J'ai appris a faire des typons a des centaines d'élèves et j'avais l'habitude de dire qu il y avait les doués .. et les autres pour qui se serait toujours un calvaire.
on peut donner des recommandations générales et après il faut le "sentir" ...

PS: Dans certains exam une note en dessous de 10 a l’épreuve de typon était éliminatoire !
De nos jours ça serait la révolution !!!

Bonjour @jfs59,
Super cette expérience sur EasyEDA et bravo pour le parcours :wink:
Pour ma part, j'ai 63 ans et j'ai commencé quasiment à partir de zéro (c'est à dire aucune connaissance en C - C++ et en électronique) à la date de mon inscription, c'est à dire le 17 avril 2021 pendant le confinement.
Autant la programmation ne me pose maintenant pas trop de problème à mon petit niveau car grâce au forum je suis quasiment devenu autonome (merci en grande partie à @J-M-L au passage) ; autant j'ai plus de difficultés en électronique ...
L'épreuve de typon je ne connais pas (ceci dit je vais peut-être trouver sur le net) :wink: Je n'ai jamais fait d'étude dans le domaine de l'électronique :wink: C'est mon premier PCB.

Voilà, j'ai presque fini mon schéma et si vous aviez la gentillesse de bien vouloir m'aider lorsque je poserai des questions sur comment créer mon PCB afin d'obtenir un fichier GERBER, vous ferez de moi un homme heureux :wink: Surtout que les connaissances et les compétences sont là de votre côté.
Si vous en avez l'envie bien sûr.

Cordialement.
@philippe86220

PS : je précise quand j'écris que la programmation ne me pose maintenant pas trop de problème. : j'ai les bases et c'est tout ...

Mais de très bonnes bases (et vous êtes modeste)

Merci @J-M-L, venant de vous ça me fait vraiment plaisir et surtout ça m’encourage à continuer :wink:

Bonjour,
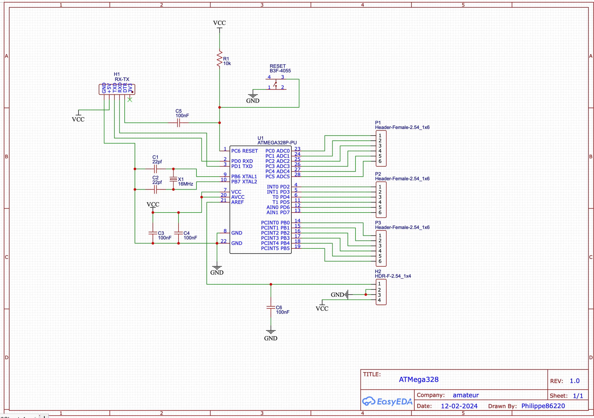
pm. le condensateur en série sur le RST d'un arduino , c'est pour effectuer un bref reset par la ligne RST de l'interface USB - série , ceci pour faire démarrer l'AVR sur "son" bootloader
on utilise un condensateur à cause des applis de terminal (ou autres) : souvent ces applis forcent le RTS en actif quand elles sont connectées , ce qui correspond à un état LOW , et qui par conséquent , sans le condensateur , causerait un RST permanent de l'AVR
ainsi , quand le condensateur est rechargé par la résistance de pull-up , la ligne RST repasse à HIGH , et on peut travailler (ou s'amuser)

Je ne vois pas de grosses erreurs, bravo :muscle: . En revanche quelques suggestions :

  • Il est de bonne pratique de mettre un condensateur d'environ 100nF entre le pin de RESET et GND.

  • Les valeurs de C1 et C2 doivent être choisies en fonction de la capacitance indiquée par le fabricant du crystal X1.

  • Si tu souhaites utiliser les fonctions analogiques , il convient d'ajouter un condensateur d'environ 100nF entre AREF et GND.

  • Tu as mis deux condensateurs aux bornes de VCC et AVCC, c'est bien mais il manque un plus gros condensateur d'environ 10uF entre VCC et GND.

Bonjour,

Comme l'a dit @fdufnews est ce que ça ne va pas perturber le reset avec le DTR?

Bonjour,

Une question bête, en mode élaboration du PCB, je souhaite effectuer une rotation de U1 mais je n'arrive pas à la valider ? pourtant j'utilise R :wink:

Merci

C'est une question de navigateur, j'ai malheureusement été obligé d'installer Firefox et de l'utiliser en lieu et place de Safari Beurk ...

C'est encore moi. Voici mon PCB après usage du routage automatique :

Je constate que j'ai bien deux couches avec des pistes indépendantes sur chacune d'elle :

  • En rouge j'ai mes pistes face côté composants ;
  • En bleu j'ai mes pistes de l'autre côté du PCB c'est à dire : face côté cuivre.

Jusque là pas de soucis tout va bien mes pistes étant indépendantes sur deux faces différentes. Il me reste trois points qui me posent problème :

1/ j'ai un VIA : piste à moitié côté composant et moitié cuivre :

Pour une raison X ou Y, j'en déduis que EasyEDA doit faire passer la piste à la fois en "recto et en verso". Dans ce cas la connexion est-elle opérationnelle en l'état avec ce que je présume être un VIA ?

2/ en bas à gauche j'ai ajouté un plan de masse qui se trouve côté composants, je fais comment pour le relier à GND **sur les deux faces en créant un autre plan de masse de l’autre côté du PCB ** ?

3/ comment je fais pour écrire sur le PCB côté composants ?

Merci par avance.

EDIT : C'est bon pour la question 3, c'est facile ...

Bonjour,
couleurs mal choisies, bleu foncé sur fond noir = illisible.
Changes le fond > blanc ou les piste bleues > vert par exemple.
VIA, c'est normal. Qu'est-ce qui te choque?
Il y a de la place :wink:
Tu devrais placer tes connecteurs alignés en bord de carte.

on ajoute souvent un bouton et une led "utilisateur" , et une led de présence de tension

Rien ne me choque, j'essaye de savoir si c'est normal qu'une partie de la piste 2 de H1 qui relie DTR à C5 est côté composant et l'autre côté cuivre, il me semble que l'interconnexion entre les deux couches se fait par un VIA, ai-je bien tout compris ?

Comme tu as deux faces(conductrice), il n'y a plus une face composant et une face cuivre.
Les deux faces ont du cuivres et les deux faces pourrait avoir des composants.

du coup tu ne compte pas faire de plan de masse, sur l'une de tes faces.

Oui c'est ca un VIA est un petit tuyau de cuivre inséré dans un trou et qui met en contact les deux cotés cuivrés.

En réalité, on parle de coté composants et coté soudures.
C'est historique, cela date de la période où tous les composants étaient traversants.
Cette habitude est restée.

Oui, mais pour les rares :laughing: jeunes lecteurs qui n'ont pas connus ce temps béni, cela peut induire en erreur, je trouve.

Merci @terwal, voilà une réponse qui a du sens pour moi :wink:
Donc la première question a maintenant sa réponse. Merci.

Pour la deuxième :

Si j'en ai placé un, c'est le petit carré en bas à gauche côté composants mais du coup comment le relier à GND des deux côtés. Peut-être en ajoutant un plan de masse côté cuivre (désolé @JMe87 c'est la nomenclature d'EasyEDA) et en reliant les 2 plans de masse avec un VIA ...
Après quelle est la meilleure façon de faire pour relier les GND des deux côtés sur les deux plans de masses ?