Kicad : comment séparer ce qui est hors carte et sur carte?

Bonjour

Le projet : un passage à niveau avec 2 feux tricolores (6 leds), 2 barrières (2 servos) ; 2 bouton-poussoirs ; 1 Arduino Nano ; 1 alimentation régulée 5 V (batterie Li-ion)

Débutant avec Kicad, j'ai suivi le tutoriel "Démarrer avec Kicad 5.1" jusqu'au bout, avec le même résultat, donc tout fonctionne sur mon ordi (ce qui est entre mes oreilles est encore à débrouiller);

Parcouru aussi le tuto "Concevoir un PCB" de RitonDuino. Du coup, j'ai pu trouver le composant Arduino Nano.

Le circuit sera assemblé sur plaque à pastilles.

Ce que je n'arrive pas à comprendre, c'est dans la conception du circuit électrique et l'agencement et le routage du "PCB", comment séparer les éléments qui seront soudés sur la plaque de ceux qui seront extérieurs à la plaque.

Disposition que j'ai essayé de simuler sur Tinkercad pour tester le circuit.

Avec leds en série commandées par la même pin

ou sa variante avec une pin par led

Il y manque le 2e bouton-poussoir, mais c'est pour savoir, sur le principe.

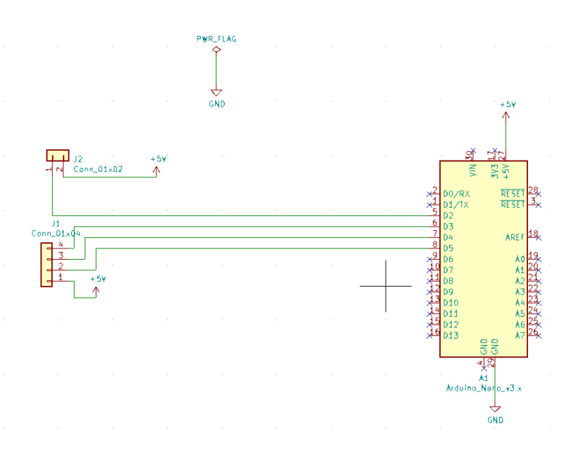
Une amorce du circuit

J'arrive là

On y voit plus clair

Si un composant n'est pas sur la carte il ne doit pas apparaître sur le schéma.
En contrepartie il doit très certainement y avoir un connecteur ou des pastilles de raccordement qui eux doivent être présents sur le schéma.

J'en comprends le principe. Mais alors, bonjour la gestion des connecteurs !
Il faut déjà s'être créé un schéma pour savoir qui va avec qui ? J'aimerais savoir s'il y a une méthodologie particulière de labellisation des connecteurs.
Sinon, j'ai essayé Veroroute, mais il ne gère pas les netlist de Kicad. Ce sera peut-être implémenté un jour.

Je ne comprends pas ton problème.
Sur ton proto tu as bien des connecteurs

Il faut générer la netlist au format orcadPCB2

Une simple pastille de bord de carte dans laquelle on vient souder un fil est condérée comme un connecteur.

Tout dépend des choix que tu as fait pour relier l'ensemble : connecteurs enfichable ou fils soudés.

Si ton problème est d'avoir un schéma d'ensemble propre la solution est de faire deux schémas.

  1. le schéma de la carte circuit imprimé
  2. le schéma contenant tous les composants extérieurs.
    Chaque schémas ayant "des connecteurs" pour les liaisons.

Il existe d'autres solutions comme les schémas hierarchiques mais qui, surtout avec des composants extérieurs, sont AMHA inutilement compliquées.

Remarque : Kicad est de niveau professionnel, il ne faut pas s'attendre a y trouver des "jolies images' comme dans Fritzing ou thinkercad.

J'ai essayé, à l'import Veroroute indique qu'il ne supporte pas Led tht 5 mm. Rien n'apparaît.

La pastille se crée dans Eeschema ou Pcbnew ?

Dans ma première version, j'ai soudé des connecteurs JST sur la carte et je me suis aperçu ensuite de leur encombrement, du masquage de certaines pastilles et de difficultés à passer la panne du fer à certains endroits.
Alors j'envisage maintenant de souder les fils sur la carte et de souder des connecteurs à l'extrémité des fils pour relier les composants extérieurs.

Non, ce n'est pas l'aspect visuel que je recherche mais la lisibilité. J'apprécie la logique de Kicad.

En supposant que les LEDs ne sont pas sur la carte, puisque ce sont des feux de signalisation, tu dois remplacer celles-ci par un ou des connecteurs sur le schéma, et ensuite préciser avec CvPCB de quel type de connecteur il s'agit.

Les XH sont ici :

A copier dans un répertoire library.pretty de l'installation KICAD, dans un sous répertoire connectors par exemple.

Merci. J'ai buté sur la difficulté à créer un dossier et déplacer un fichier dans /usr/share/kicad/library/ mais un sudo thunar a levé la restriction utilisateur.

J'ai oublié de te dire que tu as aussi un dossier kicad dans ton espace utilisateur.
Celui-ci sera plus facile à utiliser, sans besoin de recourir à sudo.
Il faut ensuite lancer PcbNew ou CvPCB et ajouter chaque répertoire à l'aide du menu "Preferences / Footprint Libraries Manager". Ensuite, quitter et relancer KICAD.

Je n'ai pas trouvé de dossier Kicad dans le Home, mais j'en avais créé un Home/APPLIS/KICAD pour y enregistrer les projets.
J'y ai mis un dossiers MES LBRAIRIES et un sous répertoire CONNECTEURS puis donné le chemin dans Configurer les librairies d'empreintes

Un connecteur est placé sur le PCB.

Mais si je veux placer un connecteur JST dans Eeschema, je ne trouve pas de JST.

Le "connecteur" se créé dans la schématique (Esschema).
Ajout composant -> connector generic-> tu fais ton choix.
Mise à jour netlist.
Choix du modèle de l'empreinte en cliquant sur l'icône "assigner empreinte" à partir de la schématique .
Puis actualisation de la netlist dans PCBnew

On peut utiliser des raccourcis, mais la méthode la plus sure est de faire les modifications dans la schématique et de dérouler la chaine Netliste, empreinte, mise à jour netliste dans PCBnew à chaque modif.

Il a probablement un autre nom moins lié à un fournisseur donné.
Ce qui compte, c'est la surface occupée et l'espacement entre les broches.
Probablement encore des multiples de 2,54 mm.

Au niveau schématique, un connecteur est un connecteur, quel que soit son empreinte.
Il sont dans conn : CONN_01x05 par exemple.

Oui, je comprends mieux.
Ci-dessous, le modèle que j'utilise (B2B-XH) et au-dessous le connecteur générique indiqué Conn_01x02.

J'ai débord identifié mon connecteur chinois chez Gotronics et avec la référence, je l'ai cherché sur SnapEDA, puis importé symbole, empreinte et 3D que j'ai placés dans des répertoires de mon dossier Kicad.

J'ai ainsi pu m'apercevoir, en effet, que le module exact et celui d'un connecteur générique sont plus que proches. :grinning:

Là, je crois que j'ai pigé la logique. Merci pour la méthode sûre, car des modifs, ce n'est pas ça qui va manquer, sans doute...
Heuuuu, la pastille, c'est quelle empreinte ? :shushing_face:

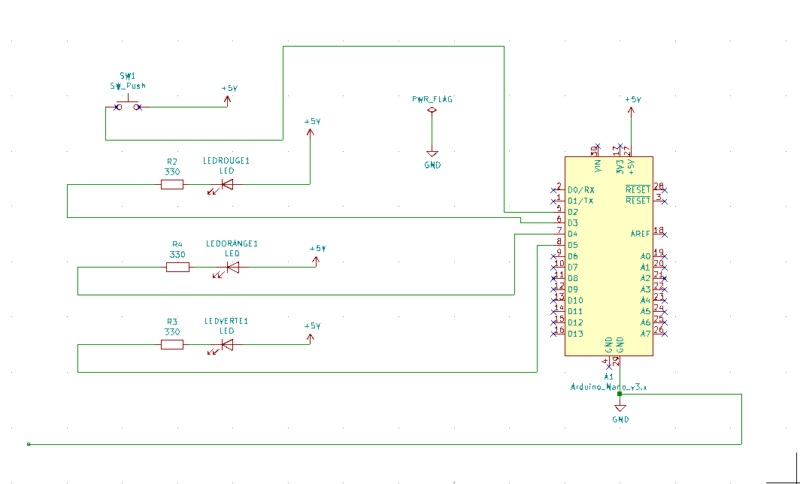
Et donc, j'arrive à cela


Pour les pastilles, j'ai pris un symbole connecteur générique et assigné un connecteur fil soudure (wire:solder_wire)

Y aurait-il moyen d'avoir un calque, un fond à l'image d'une plaque à pastilles avec lettres de rangées et numéros de colonne ? Pour faciliter le repérage des points de soudure ensuite.

Attention au pas de J2. Apparemment ce n'est pas du 2.54. Pour un PCB ce n'est pas dérangeant, mais pour de la plaquette à pastilles le pas de 2.54 ou 5.08 est imposé. Si c'est le cas, utilise plutôt un Pin_Header.

Non, je ne pense pas. Mais si le but final est une réalisation sur plaquette à pastilles, le PCB est plus un guide de placement et de soudure qu'autre chose. Le problème est qu'il faudra l'imprimer à l'envers, ou sur calque, pour pouvoir le retourner.

J'y avais pensé mais je n'avais vu que des Pin_Header à 1 seule pin. Je n'étais pas descendu assez dans la liste.

Et en faisant Affichage/Retournr l'affichage du CI ?
Comme tu l'indiques, c'est juste un guide.

A moins d'arriver à superposer l'export svg avec un calque de plaque à pastilles.

Grille Inkscape au pas de 2.54

Les pins headers ne sont pas au bon pas. Pourtant j'ai assigné
Pin_Header_2.54mm:Pin_Header_2x05_P2.54mm_Vertical_SMD

Reste à trouver un DXF de plaque à pastilles.

Peut-être des choses intéressante pour toi ici:

Dans PcbNew, si tu changes d'empreinte, il faut détruire l'ancienne et relire la netlist.